Monolithic Power Systems (MPS) EVQ18811-10X-Y-00A Evaluation Board
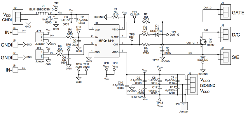
Monolithic Power Systems (MPS) EVQ18811-10X-Y-00A Evaluation Board demonstrates the capabilities of the MPQ18811-AEC1 single-channel, isolated gate driver solution. This evaluation board features three versions: EVQ18811-10C-Y-00A, EVQ18811-10E-Y-00A, and EVQ18811-10F-Y-00A, each offering different under-voltage lockout (UVLO) thresholds. The EVQ18811-10X-Y-00A applies to all versions. Utilizing MPS's proprietary capacitive-based isolation technology, the board provides reinforced isolation voltage up to 5kVRMS and a common-mode transient immunity (CMTI) rating exceeding 150kV/μs. The EVQ18811-10X-Y-00A operates efficiently across a wide input voltage range of 2.8V to 5.5V on the primary side and up to 30V on the secondary side. With a peak driver current of 6A source and 10A sink, it ensures robust performance in automotive power applications.Features
- VDDO secondary supply voltage ranges
- 9.2V to 30V for -C version, 8V under-voltage lockout (UVLO) threshold
- 14.5V to 30V for -E version, 12V UVLO threshold
- 17.5V to 30V for -F version, 15V UVLO threshold
- 2.8V to 5.5V VDDI primary supply voltage range
- 6A source, 10A sink peak driver currents (IOUT)
- SOIC-8 WB IC package
- 7.4cm x 4.45cm x 1.43cm (LxWxH) size
Applications
- EV/HEV motor driver inverters
- Onboard chargers
- Industrial drivers
- Half-/full-bridge converters
- Isolated DC/DC and AC/DC converters
Schematic
发布日期: 2025-04-14
| 更新日期: 2025-05-08
