Monolithic Power Systems (MPS) EVQ2484-F-00A Evaluation Board
Monolithic Power Systems (MPS) EVQ2484-F-00A Evaluation Board is designed to demonstrate the capabilities of the MPQ2484-AEC1 and MPQ2484U-AEC1. The Monolithic Power Systems (MPS) MPQ2484-AEC1 and MPQ2484U-AEC1 are flexible, multi-topology, asynchronous controllers for LED lights with high brightness. The MPQ2484-AEC1 uses gold bond wiring, and the MPQ2484U-AEC1 uses copper bond wiring.Features
- Input voltage (VIN) range
- 4.5V to 75V
- Typical efficiency
- VIN = 12V, VOUT = 36V, IOUT = 1A, boost mode 92.1%
- VIN = 12V, VOUT = 24V, IOUT = 1.5A, buck-boost mode 88%
- Peak efficiency
- VIN = 30V, VOUT = 36V, IOUT = 1A, boost mode 95.2%
- VIN = 18V, VOUT = 24V, IOUT = 1.5A, buck-boost mode 89.1%
- Switching frequency 0.1 to 2.2MHz
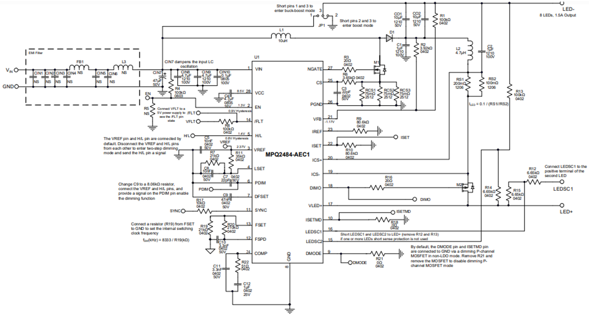
SCHEMATIC
发布日期: 2023-04-19
| 更新日期: 2023-05-08
