Monolithic Power Systems (MPS) EVQ3438-QH-0000-00A Evaluation Board
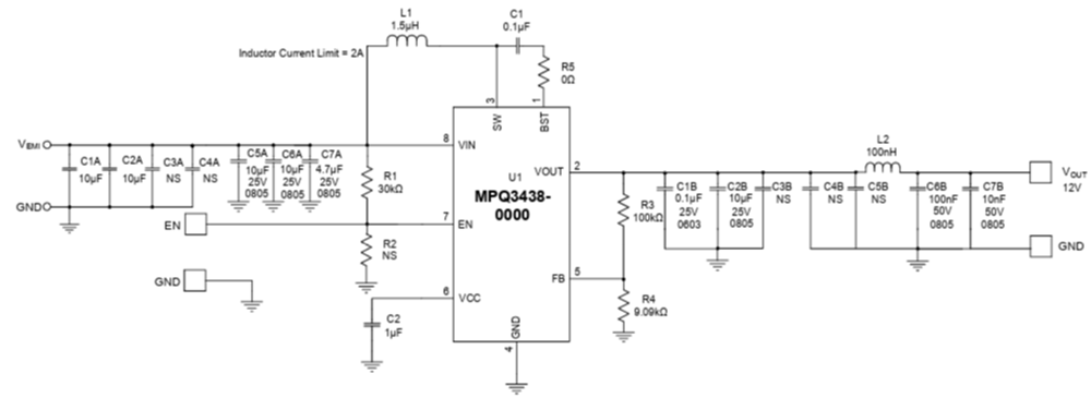
Monolithic Power Systems (MPS) EVQ3438-QH-0000-00A Evaluation Board is designed to evaluate the capabilities of MPQ3438-0000, 2.6MHz quasi-fixed frequency boost converter. This MPQ3438-0000 converter operates with a 0.8V to 10V input voltage (Vin) range. The MPQ3438-0000 boost converter starts from a VIN as low as 2.7V, and its integrated, low on-resistance (RDS(ON)) power MOSFETs support a switching current limit up to 2A. The EVQ3438-QH-0000-00A is fully assembled and tested. This evaluation board is ideal for automotive mechanical power supplies, automotive LED drivers, and automotive infotainment.Applications
- Automotive mechanical power supplies
- Automotive LED drivers
- Automotive infotainment
Schematic
发布日期: 2025-03-26
| 更新日期: 2025-04-30
