Monolithic Power Systems (MPS) EVQ8112A-J-00A Evaluation Board
Monolithic Power Systems (MPS) EVQ8112A-J-00A Evaluation Board is designed to facilitate the evaluation of the MPQ8112A. The MPQ8112A High-Side Current-Sense Amplifiers are ideal for automotive systems, industrial supplies, and systems where battery/DC monitoring is critical. High-side current monitoring is beneficial in battery-powered systems since it does not interfere with the ground path of the battery charger. The device operates from a 2.7V to 60V supply voltage and typically consumes a 300µA current.The MPS EVQ8112A-J-00A Evaluation Board is a fully assembled and tested evaluation board. The MPQ8112A is available in a TSOT23-6L package.
Features
- Low-cost, compact current-sense solution
- 700kHz Bandwidth
- 300µA Typical supply current
- 2.7V to 60V Operating supply voltage range
- 0V to 60V Common mode input voltage range
- 0.2µA Typical shutdown current
- 300µV Input offset voltage
- Available with adjustable gain
- ±1% Current-sense gain accuracy
- High-current sensing capabilities
- Available in a 6-Pin TSOT23-6L package
- Available in AEC-Q100 grade 1
Applications
- Advanced Driver Assistance Systems (ADAS)
- Sensor fusion systems
- Electric Power Steering (EPS) systems
- Electronic Stability Control (ESC) systems
- Brake systems
- Battery-operated systems
- Energy management systems
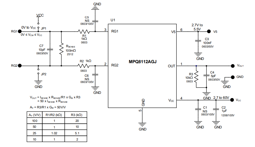
Schematic
发布日期: 2022-10-20
| 更新日期: 2022-11-10
