Monolithic Power Systems (MPS) EVQ9842 Evaluation Board
Monolithic Power Systems (MPS) EVQ9842 Evaluation Board is designed to demonstrate the capabilities of MP/MPQ9842 regulators. This MP/MPQ9842GL is a 350kHz to 2.5kHz frequency programmable, synchronous, step-down switching regulator with integrated internal high-side and low-side power MOSFETs. The EVQ9842 evaluation board features a 5V to 36V input voltage range, a 5V output voltage, and a 2A output current with current mode control for fast loop response. This MP/MPQ9842GL comes with an Advanced Asynchronous Modulation (AAM) mode that helps to achieve high efficiency at light load conditions by scaling down the switching frequency. Typical applications include automotive systems and industrial power systems.Features
- Synchronize to external clock selectable in-phase or 180° out-of-phase
- Power good indicator
- Programmable soft-start time
- Selectable forced CCM and AAM
- Low dropout mode
- Over-current protection with valley-current detection and hiccup
- Thermal shutdown
- Available in a QFN-16 (3mm x 4mm) package
- Available wettable flank
- AEC-Q100 grade-1
Specifications
- Wide 5V to 36V operating input range 2A continuous output current
- 2μA low shutdown mode current
- 14μA sleep mode quiescent current
- 125mΩ internal high-side and 55mΩ low side MOSFETs
- 350kHz to 2.5MHz programmable switching frequency
- 80ns minimum on time
Applications
- Automotive systems
- Industrial power systems
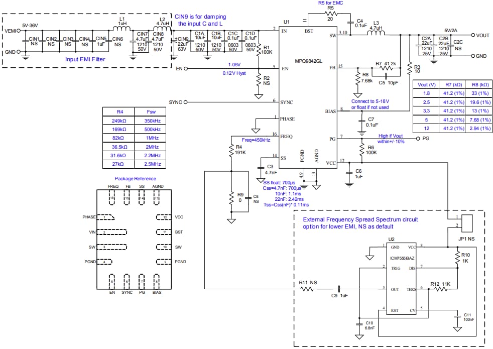
Schematic
发布日期: 2022-12-20
| 更新日期: 2023-01-09
