Monolithic Power Systems (MPS) MP2193 Synchronous Step-Down Converters
Monolithic Power Systems (MPS) MP2193 Synchronous Step-Down Converters are monolithic, step-down switch-mode converters with built-in, internal power MOSFETs. The MP2193 converters achieve 3A of continuous output current (IOUT) from a 2.5V to 5.5V input voltage (VIN) range, with excellent load and line regulation. The output voltage (VOUT) can be regulated to as low as 0.6V. Constant-on-time (COT) control provides a fast transient response and eases loop stabilization. Fault protections include cycle-by-cycle current limiting and thermal shutdown.The MPS MP2193 devices are ideal for various applications, including high-performance DSPs, wireless power, portable/mobile devices, and other low-power systems. The converters require a minimal number of readily available standard external components and are available in an ultra-small WLCSP-6 (0.85mm x 1.25mm) package.
Features
- Low 25μA quiescent current (IQ)
- 1.1MHz switching frequency (fSW)
- EN for power sequencing
- 1% feedback (FB) accuracy
- Wide 2.5V to 5.5V operating input voltage (VIN) range
- Output voltage (VOUT) adjustable from 0.6V
- Up to 3A output current (IOUT)
- 65mΩ and 35mΩ internal power MOSFETs
- 100% duty cycle
- Output discharge
- VOUT Over-Voltage Protection (OVP)
- Short-Circuit Protection (SCP) with hiccup mode
- Optimized performance
- Moisture Sensitivity Level (MSL) 1
- -40°C to +125°C operating temperature range
- Available in a WLCSP-6 (0.85mm x 1.25mm) package
Applications
- Solid State Drives (SSDs)
- Portable instruments
- Battery-powered devices
- Multi-function printers
Typical Application
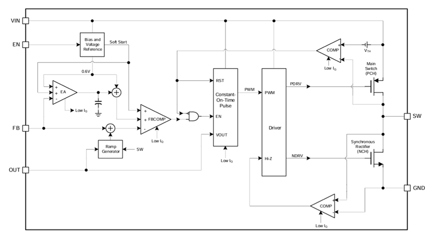
Functional Block Diagram
发布日期: 2025-01-03
| 更新日期: 2025-01-23
