Monolithic Power Systems (MPS) MP2384 Synchronous Buck Converters
Monolithic Power Systems (MPS) MP2384 Synchronous Buck Converters are fully integrated high-frequency step-down switch-mode converters. The MP2384 converters operate efficiently over a wide output current load range. These buck converters offer a super-compact solution that achieves 4A of continuous output current over a wide input supply range. The MP2384 synchronous buck converters also offer an adaptive Constant-on-Time (COT) control mode that provides a fast transient response and eases loop stabilization. These converters operate at a 4.5V to 24V wide input voltage range.The MP2384 converters offer various protection features, including Over-Current Protection (OCP), Over-Voltage Protection (OVP), Under-Voltage Protection (UVP), and thermal shutdown. Applications include flat-panel televisions and monitors, security cameras, portable devices, XDSL devices, digital set-top boxes, monitors, and general purposes.
Features
- Wide 4.5V to 24V operating input range
- 105μA low quiescent current
- 4A continuous output current
- Adaptive COT control for fast transient
- DC auto-tune loop
- Low RDS(ON) internal power MOSFETs
- Proprietary switching loss reduction technique
- Power Good (PG) indication
- Fixed 700kHz switching frequency
- Stable with POSCAP and ceramic capacitors
- Internal Soft Start (SS)
- Output discharge
- OCP, OVP, UVP, and thermal shutdown with auto-retry
- Available in a QFN-11 (2mm x 2mm) package
Applications
- Security cameras
- Portable devices and XDSL devices
- Digital set-top boxes
- Flat-panel televisions and monitors
- General purposes
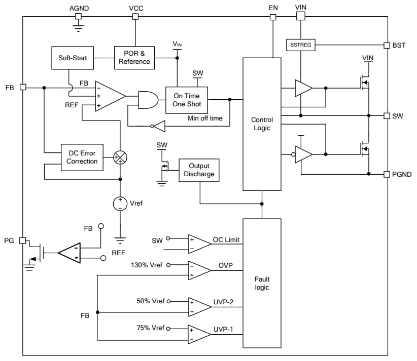
MP2384 Block Diagram
MP2384 Typical Application Diagram
Efficiency vs. Load Current Characteristics
View Results ( 2 ) Page
| 物料编号 | 数据表 | 描述 | 输出电压 | 输出电流 | 开关频率 | 输入电压 | 静态电流 | 开发套件 |
|---|---|---|---|---|---|---|---|---|
| MP2384GG-P | ![]() |
开关稳压器 4.5 to 24V, 4A, 105 A Low IQ, Synchronous Buck Converter | 600 mV to 13 V | 4 A | 700 kHz | 4.5 V to 24 V | 105 uA | EV2384-G-00A |
| MP2384GG-Z | ![]() |
开关稳压器 4.5 to 24V, 4A, 105A Low IQ, Synchronous | 600 mV to 13 V | 4 A | 700 kHz | 4.5 V to 24 V | 105 uA | EV2384-G-00A |
发布日期: 2018-12-28
| 更新日期: 2023-01-16

