Monolithic Power Systems (MPS) MP3336 Dual-Channel Flash LED Drivers
Monolithic Power Systems (MPS) MP3336 Dual-Channel Flash LED Drivers drive up to 2A in flash mode for each LED and operate with a selectable 1MHz to 4MHz switching frequency. These LED drivers use a synchronous, current-mode PWM boost converter to regulate the LED current with two high-current sources. MPS MP3336 Dual-Channel Flash LED Drivers are ideal for use in smartphones with cameras to improve the image and video quality in low-light environments.Features
- 2.7V to 5.5V input voltage
- 1MHz / 2MHz / 3MHz / 4MHz selectable maximum switching frequency
- Switching frequency fold-back function
- 400kHz I2C compatible interface
- Standby / flash / assist / torch / indicator / 5V DC modes
Applications
- Smartphone flash LEDs
- Cameras for tablets
- Digital still cameras
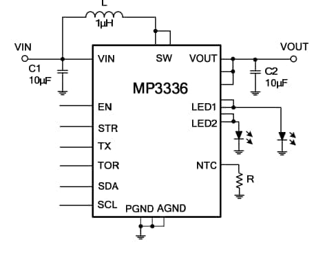
Typical Diagram
发布日期: 2016-09-27
| 更新日期: 2022-03-11
