Monolithic Power Systems (MPS) MP3362 Boost LED Driver
Monolithic Power Systems (MPS) MP3362 Boost LED Driver is a fixed-frequency converter for low-current and high-current boost applications. The driver features a low 0.2V feedback voltage for higher efficiency in white LED driver applications. The MP3362 regulates the output voltage up to 36V with an efficiency as high as 95%. Current mode regulation and external compensation components allow the MP3362 control loop to be optimized across a wide variety of input voltages.Features
- 3V to 36V input voltage range
- 4A peak current limit
- 0.3μA shutdown current
- Low 200mV feedback voltage
- Configurable 200kHz to 2.2MHz fSW
- Internal 80mΩ, 40V power switch
- High efficiency
- Analog and PWM dimming
- Under-voltage lockout protection
- Open/short LED protection
- Short FB protection
- Soft-start operation
- Thermal shutdown
- Available in a TSOT23-8 package
Applications
- Medium-sized LCD backlighting
- General lighting
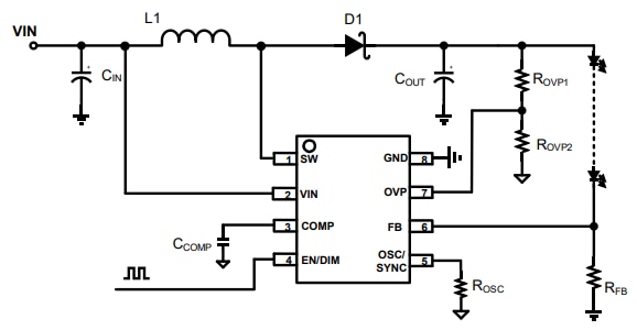
TYPICAL APPLICATION
发布日期: 2021-08-18
| 更新日期: 2022-03-11
