Monolithic Power Systems (MPS) MP3398H Series Step-Up WLED Controllers
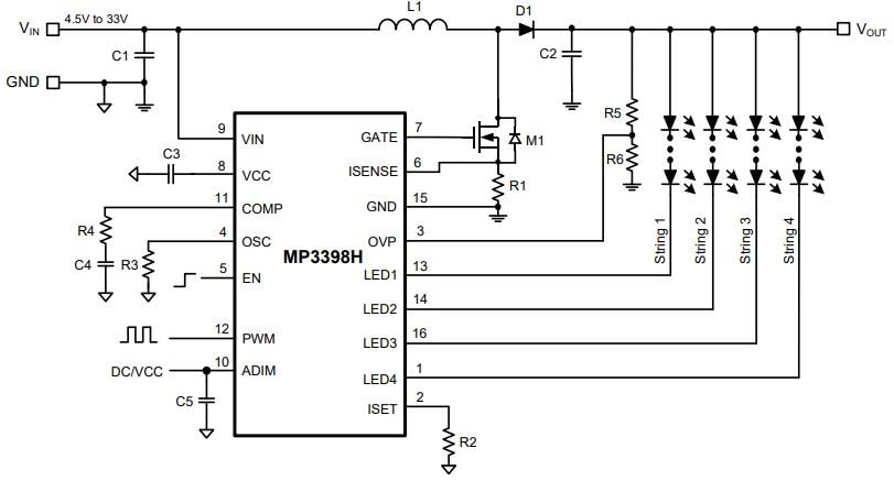
Monolithic Power Systems (MPS) MP3398H Series Step-Up WLED Controllers are designed to drive WLED arrays for large LCD panel backlighting applications. These step-up controllers feature four LED current channels and can be expanded in number with two or more ICs in parallel, sharing a single power source. The MP3398H WLED controllers employ peak current control mode with a fixed switching frequency (fSW) that is configurable via an external setting resistor. These controllers drive an external MOSFET to boost the output voltage (VOUT) from a 4.5V to 33V input voltage (VIN) supply. These devices also regulate the current in each LED string to the value set by external current-setting resistors.The MP3398H step-up WLED controllers apply four internal current sources for current balancing and achieve 1.5% current matching regulation accuracy between the strings. The low regulation voltage on the LED current sources reduces power loss. These controllers offer Over-Current Protection (OCP), Overtemperature Protection (OTP), Under-Voltage Protection (UVP), LED short and open protection, inductor and diode short protection, and Over-Voltage Protection (OVP). Typical applications include desktop LCD flat-panel displays, 2D and 3D LCD TVs, and all-in-one PCs.
Features
- 4-string, maximum 400mA/string WLED drivers
- 4.5V to 33V input voltage (VIN) range
- 80V absolute maximum rating for each string
- 1.5% current matching accuracy between each string
- Direct Pulse-Width Modulation (PWM) dimming mode
- Analog dimming mode via PWM input or DC input
- Available in an SOIC-16 package
- Cascading capability with a single power source
- LED open and short protection
- Configurable, recoverable Over-Voltage Protection (OVP)
- 540mV cycle-by-cycle current limit
- Over-Temperature Protection (OTP) with Hiccup mode
- Short inductor and diode protection
Applications
- Desktop LCD flat-panel displays
- All-in-one PCs
- 2D and 3D LCD TVs
Typical Application Circuit
Functional Block Diagram
发布日期: 2023-09-11
| 更新日期: 2023-09-26
