Monolithic Power Systems (MPS) MP3438 Integrated Synchronous Boost Converters
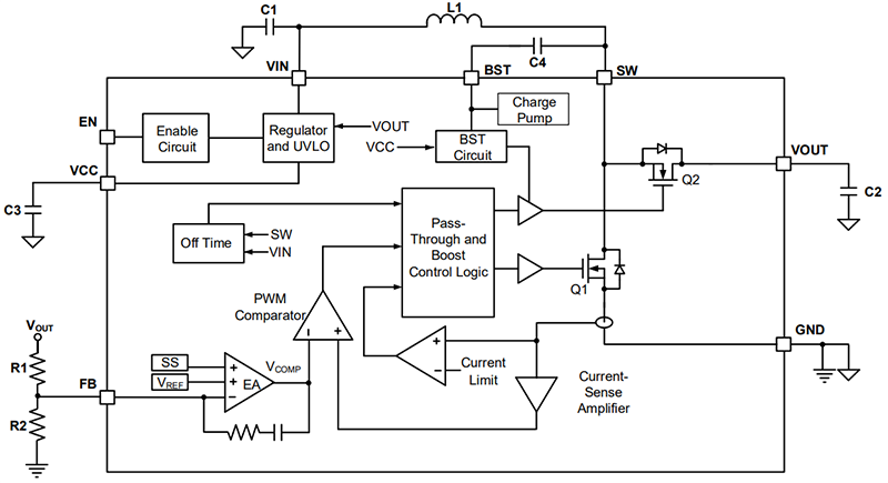
Monolithic Power Systems (MPS) MP3438 Integrated Synchronous Boost Converters are highly integrated switching voltage regulators with a wide input voltage (VIN) range and a 1.2MHz fixed frequency. The SOT583 (1.6mm x 2.1mm) packaged MP3438 starts from a VIN as low as 2.7V and can support up to a 2A switching current limit with integrated, low RDS(ON) power MOSFETs. Protection features include over-temperature protection (OTP) and configurable VIN under-voltage lockout (UVLO).The MP3438 adopts constant-off-time (COT) control to provide a fast transient response. A cycle-by-cycle current limit on the low-side MOSFET (LS-FET) prevents current runaway, while the high-side MOSFET (HS-FET) eliminates the need for an external Schottky diode. MPS MP3438 converters support an automatic pass-through function when the VIN exceeds the set output voltage (VOUT-SET), supporting high efficiency, even when the input exceeds the regulated output.
Features
- 2.7V to 16V start-up input voltage (VST)
- 0.8V to 16V operating input voltage (VIN)
- Up to 16V output voltage (VOUT)
- 2A switching current limit
- >91% efficiency for 3.3V VIN to 12V/0.3A
- 1.2MHz fixed switching frequency (fSW)
- Adaptive Constant-Off-Time (COT) control for fast transient response
- Power-Save Mode (PSM) under light loads
- Automatic pass-through mode when VIN > set output voltage (VOUT-SET)
- Internal soft start and compensation
- Configurable Under-Voltage Lockout (UVLO) and hysteresis
- Over-Temperature Protection (OTP) and Over-Voltage Protection (OVP)
- Available in a SOT583 (1.6mm x 2.1mm) package
Applications
- LCD bias supplies
- ADSLs and DSLs
- Electronic cigarettes
- Instrumentation equipment
- Portable applications
Specifications
- Recommended operating conditions (maximum)
- 2.7V to 16V start-up input voltage (VST) range
- 0.8V to 16V operating input voltage (VIN) range
- 0.9V to 16V start-up input voltage range with VCC bias (VST2)
- 3.6V maximum external VCC bias voltage
- VIN to 16V boost output voltage (VOUT)
- -40°C to +125°C operating junction temperature range
- 6A maximum HS-FET body diode inrush current
- 1.9W maximum continuous power dissipation at +25°C
- Power supply
- 2.2V to 2.6V UVLO rising threshold
- 1.9V to 2.3V UVLO falling threshold
- 1.5μA maximum shutdown current
- Enable (EN) control
- 1.1V to 1.3V turn-on threshold voltage
- 1V (maximum) high threshold voltage
- 0.4V (minimum) low threshold voltage
- 3.5μA to 7μA turn-on hysteresis current
- 0μA typical input current
- 300μs typical turn-on delay
- Frequency
- 1MHz to 1.4Mhz switching frequency range
- 80ns (typical) minimum on time
- 10μs (typical) maximum on time
- 220ns (typical) minimum off time
- Loop control
- 0.985V to 1.015V FB reference voltage range
- 50nA maximum FB input current
- 3.5ms to 6ms soft-start time
- Power switch
- 55mΩ typical low-side switch on-resistance
- 100mΩ typical high-side synchronous switch on-resistance
- 0.1μA maximum switch leakage current
- BST power
- 3.2V typical boost mode voltage
- 3.5V typical pass-through mode voltage
- Current limit
- 1.8A to 2.3A switching current limit range
- 0 to 100mA HS-FET ZCD
- Thermal protection
- +150°C typical thermal shutdown
- +25°C typical thermal shutdown hysteresis
- ESD ratings
- 2000V Human Body Model (HBM)
- 1500V Charged Device Model (CDM)
Typical Application
Block Diagram
发布日期: 2023-01-23
| 更新日期: 2023-01-30
