Monolithic Power Systems (MPS) MP3439 Dual-Phase Boost Converters
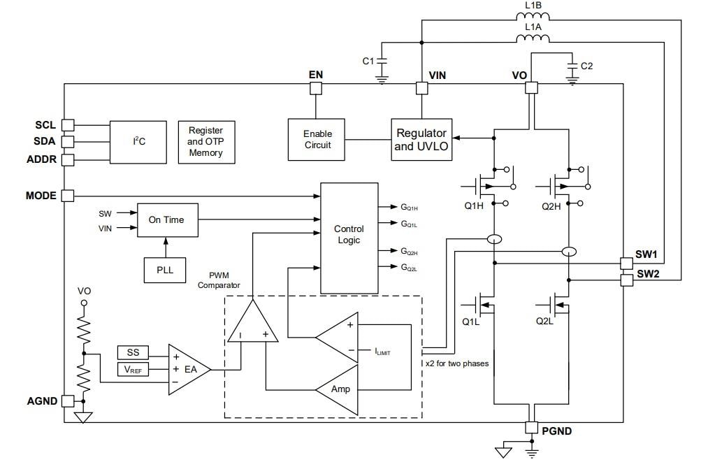
Monolithic Power Systems (MPS) MP3439 Dual-Phase Boost Converters are high-efficiency, synchronous, dual-phase boost converters with an output disconnect function. These devices adopt a Constant-on-time (COT) control topology to provide a fast transient response. The integrated P-channel synchronous MOSFETs boost efficiency and ensure the output is isolated from the input during shutdown, preventing unwanted current flow. The high-frequency dual-phase switching enables a compact power solution capable of delivering up to 3A load current (ILOAD) from a single-cell lithium battery. The MP3439 boost converters provide a 400kHz I2C interface that can configure the output voltage (VOUT), current limit, and light-load operation.The MP3439 dual-phase boost converters support Frequency Spread Spectrum (FSS) to improve EMI performance. These devices accommodate Over-Current Protection (OCP), Short-Circuit Protection (SCP), Over-Voltage Protection (OVP), and Over-Temperature Protection (OTP) protection features. The MP3439 converters are available in a WLCSP-20 (1.75mm x 2.10mm) package. Typical applications include battery-powered products, power banks and battery backup units, USB power supplies, and consumer electronic accessories.
Features
- 2.7V to 5V input voltage (VIN) range
- 5V to 5.5V I2C-configurable output voltage (VOUT) with 25mV resolution
- 2.5A and 3.5A selectable switching valley current limit via the I2C
- 23μA Quiescent current (IQ)
- 1MHz and 2MHz selectable switching frequency (fSW)
- Dual-phase boost switching with 180° shift
- 24mΩ and 29mΩ internal FETs for each phase
- Constant-On-Time (COT) control for fast transient response
- Pulse-Skip Mode (PSM), Ultrasonic Mode (USM), and Forced Continuous Conduction Mode (FCCM) via the I2C or MODE pin setting
- Frequency Spread Spectrum (FSS) for improved EMI
- Over-Current Protection (OCP), Short-Circuit Protection (SCP), Over-Voltage Protection (OVP), and Over-Temperature Protection (OTP)
- True VOUT disconnect function
- Available in a WLCSP-20 (1.75mmx2.10mm) package
- Optimized performance with MPS inductor MPL-AT series
Applications
- Battery-powered products
- Power banks and battery backup units
- USB power supplies
- Consumer electronic accessories
Functional Block Diagram
Typical Application Circuit with Performance Graphs
发布日期: 2024-11-03
| 更新日期: 2024-11-08
