为改善轻载效率,MPS MP44019 CrM/DCM多模式PFC控制器利用死区时间延长技术可以降低轻载条件下的开关频率。与传统的恒定导通时间 (COT) 控制相比,由于断续导通模式 (DCM) 下的可变导通时间控制,该器件可以实现较低的总谐波失真 (THD)。
MP44019具有的多种保护功能包括过压保护 (OVP)、二次OVP (OVP2)、过流限值 (OCL)、过流保护 (OCP)、欠压保护 (UVP)、欠压进入 (BI) 和欠压退出 (BO)、VCC欠压锁定保护 (UVLO) 和过温保护 (OTP)。
MP44019 PFC控制器采用SOIC-8封装。
特性
- 谷底导通方式,可最小化开关损耗
- 轻载下降频功能可减少开关损耗
- 突发模式下具有低供电电流
- 用于降低音频噪音的软开关突发模式
- 输入母线补偿
- 改善的THD
- 欠压保护 (UVP)
- 过流限值 (OCL)
- 过流保护 (OCP)
- 过压保护 (OVP)
- 二次过压保护 (OVP2)
- 欠压进入 (BI) 和欠压退出 (BO)
- 过温保护 (OTP)
- 开路/短路引脚保护
- 软启动
- 增强型动态响应
- 采用 SOIC-8 封装
应用
- LCD和OLED电视
- 台式PC和服务器
- 照明用高功率电源
- 交流/直流适配器,开放式框架开关电源
- 游戏机
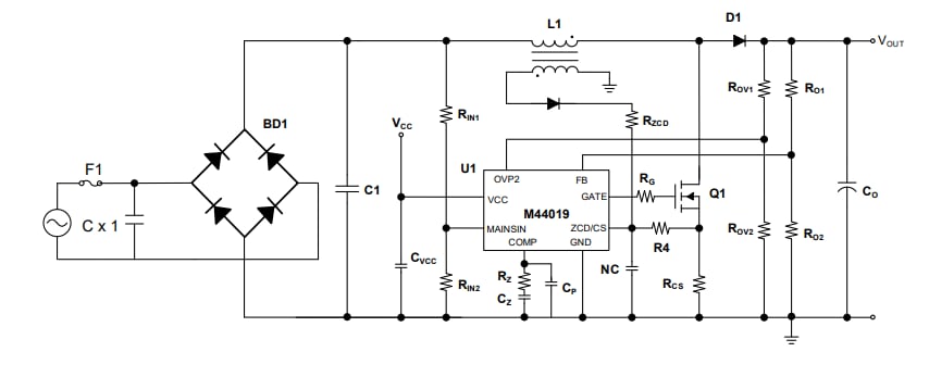
典型应用
发布日期: 2022-01-24
| 更新日期: 2022-03-11

