Monolithic Power Systems (MPS) MP5036 Current Limit Switch
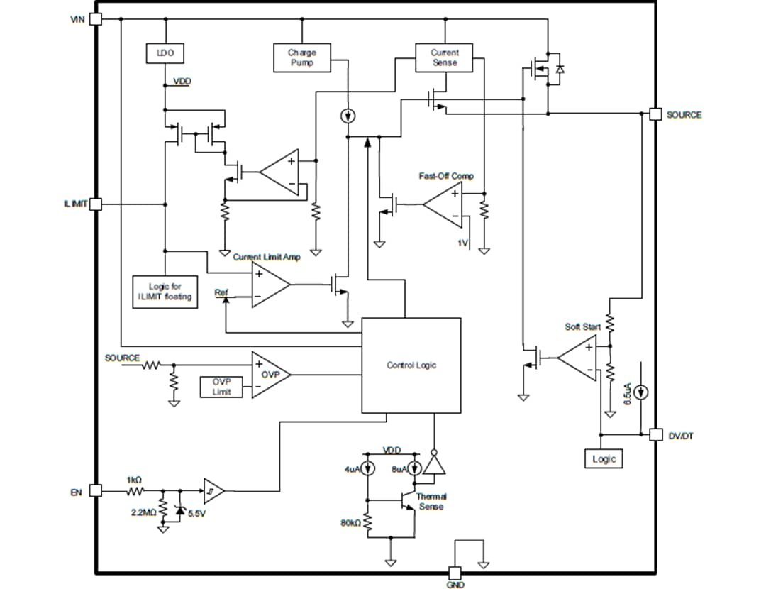
Monolithic Power Systems (MPS) MP5036 Current Limit Switch is a protection device designed to protect circuitry on the output from transients on the input. This MPS switch also protects the input from undesired shorts and transients from the output.During start-up, the inrush current is limited by limiting the slew rate at the output. The slew rate is controlled by the DV/DT pin setting. The maximum load at the output is current-limited. The magnitude of the current limit is controlled by an external resistor from ILIMIT to GND. There is a fixed 2.5A current limit when floating the ILIMIT pin. The output voltage is limited by the output over-voltage protection (OVP) function. The device is available in a TSOT23-6 package, and is lead-free, halogen-free, and adheres to the RoHS directives.
Features
- 2.9V to 14V continued operating input range
- 26V absolute maximum transient input voltage
- Fixed 15V over-voltage clamp threshold
- Fast output OVP response
- Integrated 43mΩ PowerFET
- Adjustable current limit or fixed current limit when floating ILIMIT pin
- Soft start time programmable through the DV/DT pin
- Fast response for hard short protection
- overcurrent (OCP) hiccup protection
- Thermal shutdown and auto-retry
- -40°C to +125°C operating temperature range
- TSOT23-6 package
Applications
- Hard disk drives and solid-state drives (HDDs and SSDs)
- Hot swap
- Wireless modem data cards
- USB power distribution
- USB protection
- USB 3.1 power delivery
Block Diagram
Typical Application Circuit
发布日期: 2020-05-07
| 更新日期: 2024-10-23
