Monolithic Power Systems (MPS) MP6615 H-Bridge DC Motor Drivers
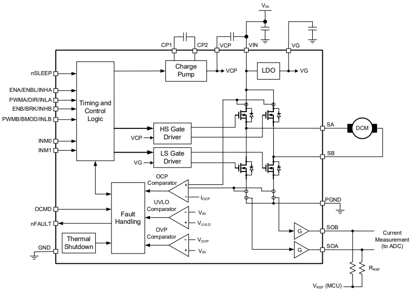
Monolithic Power Systems (MPS) MP6615 H-Bridge DC Motor Drivers with full-bridge consist of four N-channel power MOSFETs. These motor drivers operate from a 4.75V to 40V voltage range and provide 11mΩ on-resistance per MOSFETs at 25°C. The MP6615 DC motor drivers integrate pre-drivers, gate driver power supplies, and current-sense amplifiers. These motor drivers deliver up to 8A of continuous output current (IOUT), depending on the thermal and PCB layout. The MP6615 DC motor drivers use an internal charge pump to generate the gate driver supply voltage for the High-Side MOSFETs (HS-FETs). The MP6615 DC motor drivers feature thermal shutdown, Under-Voltage Lockout (UVLO), and Over-Current Protection (OCP). These motor drivers are available in a TQFN-26 (6mm x 6mm) package. Typical applications include brushed DC motors, seat actuators, door locks, and latch motors.Features
- Internal full H-Bridge driver
- Internal charge pump supports 100% duty cycle operation
- Under-Voltage Lockout (UVLO) and Over Voltage Protection (OVP)
- Thermal shutdown protection
- Over-Current Protection (OCP)
- Integrated bidirectional current-sense amplifiers
- Available in a TQFN-26 (6mm x 6mm) package
Specifications
- 4.75V to 40V input voltage range (VIN)
- 8A continuous output current (IOUT)
- 11mΩ on resistance (RDS(ON)) per MOSFET
- 5.84W continuous power dissipation (TA = 25°C)
- -40°C to 125°C operating temperature range
Applications
- Brushed DC motors
- Door locks and latch motors
- Seat actuators
Typical Application Circuit Diagram
Block Diagram
Videos
发布日期: 2024-03-11
| 更新日期: 2024-03-22
