Monolithic Power Systems (MPS) MP8017 PoE PD Solution
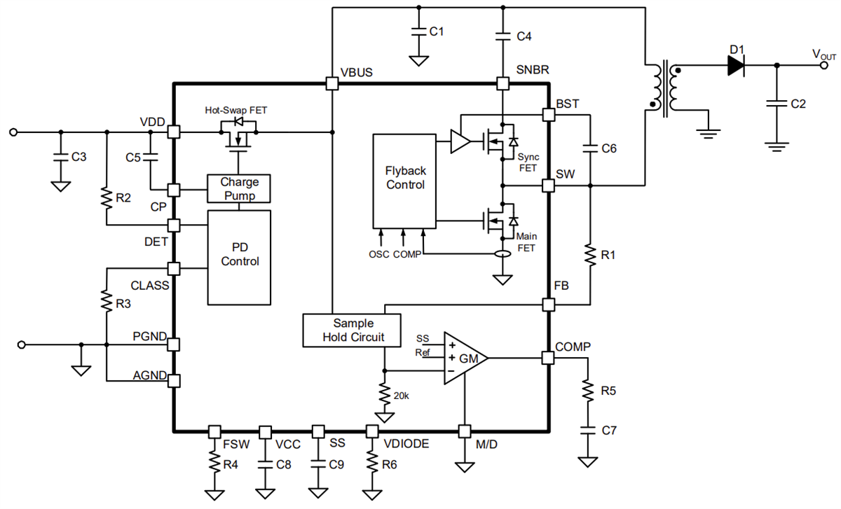
Monolithic Power Systems (MPS) MP8017 PoE PD Solution are integrated IEEE 802.3af-compliant Power over Ethernet (PoE) Powered Devices (PDs) with a flyback power converter. The flyback converter is designed for active-clamp Primary-Side Regulation (PSR) flyback topologies. These devices feature interfaces that offer all functions of IEEE 802.3af, including detection, classification, inrush current limit, operation current limit, and a 100V hot-swap MOSFET. The MP8017 PoE PDs can also be set to a Secondary-Side Regulation (SSR) active-clamp flyback topology that optimizes regulation through the optocoupler from the secondary side. These devices feature configurable frequency up to 650kHz, configurable soft-start time, and EMI reduction with frequency dithering. The MP8017 PoE PDs come in a 3mm x 4mm QFN-19 package and operate within the -65°C to 150°C temperature range. Typical applications include security cameras, VoIP phones, WLAN access points, and IoT devices.Features
- IEEE 802.3af-compliant
- 100V, 0.5Ω Powered Device (PD) input MOSFET
- Active-clamp Primary-Side Regulation (PSR) flyback without auxiliary winding
- Active-clamp Secondary-Side Regulation (SSR) flyback through optocoupler
- 0.37Ω and 0.75Ω integrated flyback MOSFETs
- Configurable frequency up to 650kHz
- 1.5A switching current limit
- Output diode compensation in PSR mode
- Configurable soft-start time
- EMI reduction with frequency dithering
- Overload Protection (OLP), Over-Voltage Protection (OVP), and Over-Temperature Protection (OTP) with hiccup mode
- Available in a QFN-19 (3mm x 4mm) package
Applications
- IEEE 802.3af-compliant devices
- Security cameras
- VoIP phones
- Wireless Local Area Network (WLAN) access points
- Internet of Things (IoT) devices
Block Diagram
Typical Application Circuit
Performance Graph
Videos
Additional Resource
发布日期: 2024-05-20
| 更新日期: 2024-07-31
