Monolithic Power Systems (MPS) MP8774C Switching Voltage Regulators
Monolithic Power Systems (MPS) MP8774C Switching Voltage Regulators are fully integrated, high-frequency, synchronous, rectified, step-down switch-mode converters with internal power MOSFETs. These regulators offer a compact solution that achieves up to 12A of continuous output current (IOUT) across a wide input voltage (VIN) range, with excellent load and line regulation. The MP8774C employs synchronous mode for higher efficiency across the entire IOUT load range. These regulators with Constant-on-Time (COT) control provide a very fast transient response, easy loop design, and very tight output regulation. The MP8774C devices are ideal for security cameras, AP routers and xDSL devices, digital set-top boxes, flat-panel televisions and monitors, and general-purpose power supplies.The MP8774C devices' full protection features include Short-Circuit Protection (SCP), Over-Current Protection (OCP), Under-Voltage Protection (UVP), and thermal shutdown. These voltage regulators require a minimal number of readily available, standard external components and are available in a space-saving QFN-16 (3mm x 3mm) package.
Features
- Fixed 1.4MHz Switching Frequency (fSW)
- Forced Continuous Conduction Mode (FCCM)
- Output adjustable from 0.6V
- Wide 3V to 18V operating Input Voltage (VIN) range
- 12A Output Current (IOUT)
- 16mΩ/5.5mΩ low on-resistance, internal power MOSFETs
- 100μA Quiescent Current (IQ)
- High-efficiency synchronous mode
- Pre-biased start-up
- Configurable external Soft-Start Time (tSS)
- Enable (EN) and Power Good (PG) for power sequencing
- Over-Current Protection (OCP) with Hiccup mode
- Thermal shutdown
- Available in a QFN-16 (3mm x 3mm) package
Applications
- Security cameras
- AP routers and xDSL devices
- Digital set-top boxes
- Flat-panel televisions and monitors
- General-purpose power supplies
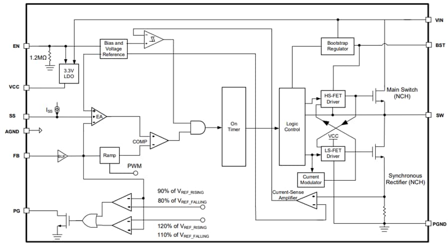
Functional Block Diagram
Application Schematic
Efficiency vs. Load Current
发布日期: 2025-02-27
| 更新日期: 2025-03-13
