Monolithic Power Systems (MPS) MPM3812C Step-Down Switch-Mode Converters

Monolithic Power Systems (MPS) MPM3812C Monolithic Step-Down Switch-Mode Converters integrate power MOSFETs and an inductor for a compact, efficient design. The MPS MPM3812C devices deliver a continuous 1A output from a 2.3V to 5.5V input range with excellent line and load regulation. Suitable for high-performance digital signal processors (DSPs), wireless power systems, portable electronics, and other low‑power applications, these power modules support output voltages down to 0.6V and require only a few external components [input capacitors, output capacitors, and feedback (FB) resistors].

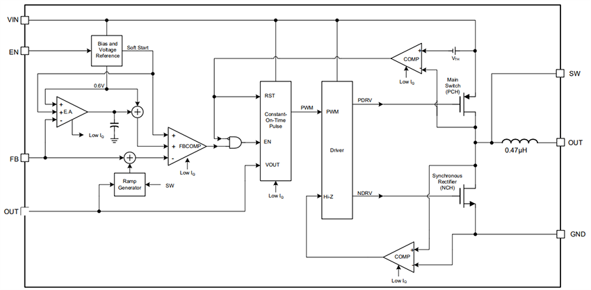
A constant‑on‑time (COT) control scheme ensures fast transient response, high light‑load efficiency, and simplified loop stability. Comprehensive protection, including cycle‑by‑cycle current limiting and thermal shutdown, enhances system safety. The MPM3812C converters come in an ultra‑small 1.5mm × 2mm × 0.96mm ECLGA‑6 package for space‑constrained designs.

Features

  • Wide 2.3V to 5.5V operating input voltage (VIN) range
  • Output voltage (VOUT) as low as 0.6V
  • 100% duty cycle in dropout mode
  • 1A continuous output current (IOUT), 1.2A peak
  • 2.4MHz switching frequency (fSW)
  • Forced continuous conduction mode (FCCM)
  • Enable (EN) for power sequencing
  • Cycle-by-cycle over-current protection (OCP)
  • 0.5ms internal soft-start (SS) time (tSS-ON)
  • Output discharge
  • Short-circuit protection (SCP) with hiccup mode
  • Thermal shutdown
  • Stable with low-ESR output ceramic capacitors
  • Moisture Sensitivity Level (MSL) 3
  • Available in an ECLGA-6 (1.5mm x 2mm x 0.96mm) package
  • Lead-free, Halogen-free, and RoHS-compliant

Applications

  • Optical modules
  • Industrial products
  • Internet of Things (IoT) devices
  • Space-constrained applications
  • Low-voltage I/O supplies
  • Low-dropout (LDO) regulator replacement
  • DSPs
  • Wireless power
  • Portable and mobile devices
  • Other low-power systems

Specifications

  • 2.3V to 5.5V operating supply voltage range, 6V maximum
  • 2.85W maximum continuous power dissipation
  • 0.591V to 0.609V feedback voltage range
  • 100nA maximum feedback current
  • 250mΩ typical dropout resistance
  • 1μA maximum switch leakage
  • 1.9A typical P-channel MOSFET (PFET) peak current limit
  • 1.2A typical N-channel MOSFET (NFET) valley current limit
  • 1920kHz to 2910kHz switching frequency range
  • 60ns typical minimum on/off time
  • 0.5ms typical soft-start time
  • 2.25V maximum UVLO rising threshold
  • 150mV typical UVLO threshold hysteresis
  • 0.4V maximum EN input logic low voltage
  • 1.2V minimum EN input logic high voltage
  • 0μA to 1.2μA typical EN input current range
  • 1μA maximum shutdown supply current
  • 700μA maximum quiescent supply current
  • +160°C typical thermal shutdown
  • +30°C typical thermal hysteresis
  • 1kΩ typical output discharge resistor
  • -40°C to +125°C operating temperature range
  • +150°C maximum junction temperature
  • +260°C maximum lead temperature
  • ±2kV maximum ESD protection (HBM and CDM)
  • 24.98°C/W to 43.87°C/W thermal resistance range

Typical Application

Application Circuit Diagram - Monolithic Power Systems (MPS) MPM3812C Step-Down Switch-Mode Converters

Functional Block Diagram

Block Diagram - Monolithic Power Systems (MPS) MPM3812C Step-Down Switch-Mode Converters
发布日期: 2026-02-03 | 更新日期: 2026-03-06