Monolithic Power Systems (MPS) MPQ1925 Half-Bridge Gate Drivers
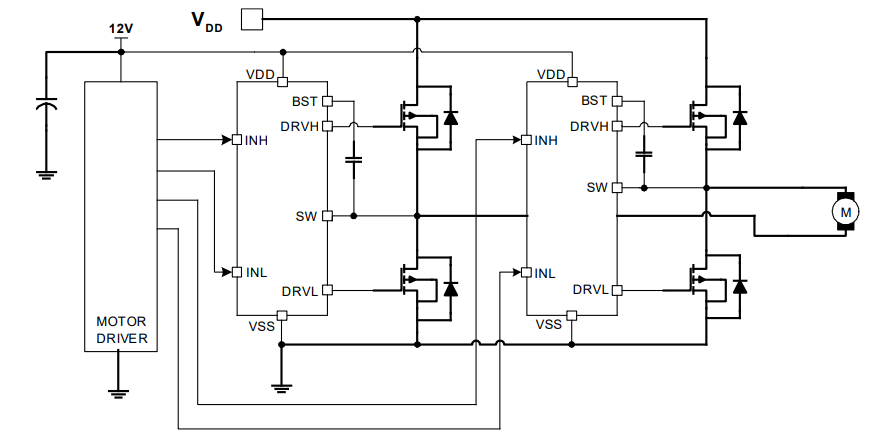
Monolithic Power Systems (MPS) MPQ1925 Half-Bridge Gate Drivers feature Low-Side MOSFET (LS-FET) and High-Side MOSFET (HS-FET) driver channels that are independently controlled. These gate drivers feature a 115V bootstrap voltage range, on-chip bootstrap diode, <5ns gate driver matching time, and Transistor-to-Transistor Logic (TTL)- compatible input. The on-chip bootstrap diode is designed to reduce the external component count. The MPQ1925 half-bridge gate drivers are available in a QFN-8 (4mm x 4mm) package. Typical applications include motor drivers, telecommunication half-bridge power supplies, avionics DC/DC converters, two-switch forward converters, and active-clamp forward converters.Features
- Drives an N-Channel MOSFET half-bridge
- 115V Bootstrap Voltage (VBST) range
- On-chip Bootstrap (BST) diode
- Typical 20ns propagation delay
- <5ns gate driver matching time
- Drives a 2.2nF load with a 15ns rise time and 10ns fall time @ 12VDD
- Transistor-to-Transistor Logic (TTL)- compatible input
- <150µA Quiescent current (IQ)
- High-Side MOSFET (HS-FET) and Low-Side MOSFET (LS-FET) Under-Voltage Lockout (UVLO) protection
- Available in a QFN-8 (4mm x 4mm) package
Applications
- Motor drivers
- Telecommunication half-bridge power supplies
- Avionics DC/DC converters
- Two-switch forward converters
- Active-clamp forward converters
Block Diagram
Typical Application Circuit
发布日期: 2023-03-14
| 更新日期: 2023-03-29
