Monolithic Power Systems (MPS) MPQ4372 Synchronous Step-Down Converters

Monolithic Power Systems (MPS) MPQ4372 Synchronous Step-Down Converters are switching regulators with a configurable switching frequency from 200kHz to 2.5MHz. The MPS MPQ4372 integrates low on-resistance high-side and low-side power MOSFETs (HS-FET and LS-FET), and supports output currents ranging from 6A to 11A. The device uses Zero‑Delay PWM (ZDP™), an MPS-exclusive control architecture that provides exceptionally fast transient response while minimizing the need for additional external capacitors. These regulators are offered in QFN‑23 (4mm × 5mm) and TQFN‑23 (4mm × 5mm) packages with wettable flanks and are qualified to AEC‑Q100 Grade 1.

With an input voltage (VIN) range of 3.3V to 36V, the MPQ4372 is suitable for a wide variety of automotive step-down applications. A low 1.8μA shutdown-mode quiescent current (ISHDN) makes it ideal for battery-powered designs. High efficiency over a broad load range is achieved by reducing the switching frequency (fSW) during light-load operation, which helps lower switching and gate-drive losses.

These devices feature an open-drain power-good (PG) indicator that asserts when the output voltage (VOUT) remains within 94% to 106% of the nominal value. Frequency foldback reduces the risk of inductor current (IL) runaway during startup, while thermal shutdown ensures robust, fault-tolerant operation. A high duty-cycle capability and low-dropout (LDO) mode further support performance during automotive cold-crank conditions.

Features

  • Designed for automotive transients
    • 3.3V to 36V VIN range
    • Up to 42V load dump
    • LDO mode
    • Available in AEC-Q100 Grade 1
  • Highly scalable family
    • 6A to 11A output current (IOUT) versions in a pin-compatible family
    • Multi-phase capabilities up to 8 phases
  • Designed for high-performance and reduced component overhead 
    • ZDP™ control for fast transient response and fewer capacitors
    • ±1% output accuracy
    • Fixed or adjustable VOUT options
    • 1V, 1.2V, 1.8V, 2.5V, 3.3V, 3.8V, or 5V fixed outputs
    • Up to 12V adjustable VOUT
    • Internal soft start
    • 30ns minimum on time
  • Functional safety system design capability, MPSafe™ compatible
  • High efficiency for increased battery life and improved thermals
    • 1.8μA shutdown current
    • 3.5μA standby current
    • Advanced Asynchronous Modulation (AAM) mode increases efficiency under light loads
    • Integrated low resistance 22mΩ high-side and 11mΩ low-side MOSFETs
  • Optimized for low EMC/EMI
    • 200kHz to 2.5MHz configurable fSW range
    • Symmetrical VIN pinout placement
    • Low noise at high frequency band by Quiet-FET™ switching technology
    • Frequency Spread Spectrum (FSS) modulation
    • Synchronization to an external clock
    • CISPR25 Class 5 compliant
    • Available in Mesh-Connect™ QFN-23 (4mm x 5mm) or TQFN-23 (4mm x 5mm) packages with wettable flanks
  • Moisture Sensitivity Level (MSL) 1
  • Lead-free, Halogen-free, and RoHS-compliant

Applications

  • Automotive infotainment
  • Telematics
  • Advanced Driver-Assistance Systems (ADAS)
  • Industrial power systems

Specifications

  • 3.3V to 36V operating VIN range
  • 4.5V to 5.5V operating VBIAS range
  • 0.6V to 12V operating VOUT range
  • 5.48W maximum continuous power dissipation
  • 4µA to 22.5µA maximum VIN shutdown current range
  • 4ms to 6ms soft-start time range
  • 12ns to 35ns minimum on time range
  • 100ns typical minimum off time
  • 370kHz to 2420kHz switching frequency range
  • 30mV/A typical current-sharing gain
  • +170°C typical thermal shutdown
  • +20°C typical thermal shutdown hysteresis
  • -40°C to +150°C operating junction temperature range
  • +260°C maximum lead temperature
  • 0.4°C/W to 41.2°C/W thermal resistance range
  • ESD ratings
    • Human body model (HBM) Class 2
    • Charged-device model (CDM) Class C2b

Typical Application

Application Circuit Diagram - Monolithic Power Systems (MPS) MPQ4372 Synchronous Step-Down Converters

Block Diagrams

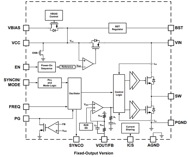
Block Diagram - Monolithic Power Systems (MPS) MPQ4372 Synchronous Step-Down Converters
Block Diagram - Monolithic Power Systems (MPS) MPQ4372 Synchronous Step-Down Converters
发布日期: 2026-02-05 | 更新日期: 2026-02-18