Monolithic Power Systems (MPS) MPQ5071-AEC1 Programmable Load Switch
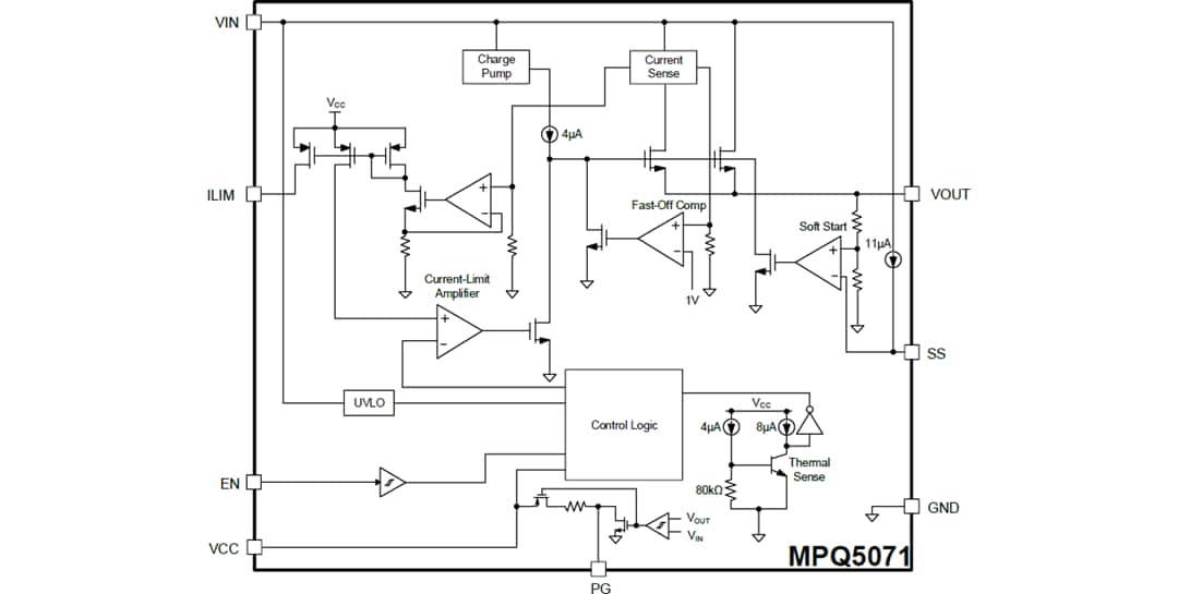
Monolithic Power Systems (MPS) MPQ5071-AEC1 Programmable Load Switch provides 0.5A of load protection across a 0.5V to 5.5V voltage range. With low RDS(ON) in a tiny package, the MPQ5071-AEC1 provides a highly efficient, space-saving solution for notebooks, tablets, and other portable device applications. The Soft-Start (SS) function of the device avoids inrush current during circuit start-up. The MPQ5071-AEC1 also provides a programmable Soft-Start time, output discharge functions, overcurrent protection (OCP), and thermal shutdown.The maximum load at the output source of the MPQ5071-AEC1 is current-limited, which is accomplished utilizing a sense MOSFET topology. The magnitude of the current limit is controlled by an external resistor from the ILIM pin to ground (GND). An internal charge pump drives the power device gate, allowing a low on-resistance DMOS power MOSFET of just 50mΩ.
The Monolithic Power Systems (MPS) MPQ5071-AEC1 is available in a compact 2.0mm x 2.0mm Quad Flat No-Lead (QFN) package and is AEC-Q100 qualified for automotive applications.
Features
- 0.5V to 5.5V VIN range
- <5µA shutdown current
- Integrated 50mΩ low RDS(ON) MOSFETs
- 5A load current
- Push/pull Power Good (PG) indicator
- Adjustable start-up slew rate
- Output discharge
- Short-Circuit Protection (SCP) <200ns
- Thermal shutdown protection
- 1.6W continuous power dissipation
- -40°C to +125°C operating junction temperature
- 2.0mm x 2.0mm QFN-12 Package
- AEC-Q100 Grade 1 qualified
- Lead-free, halogen-free, and RoHS compliant
Applications
- Notebooks and tablets
- Portable devices
- Solid State Drives (SSDs)
- Handheld devices
Typical Application Circuit
Block Diagram
Package Outline
发布日期: 2021-11-01
| 更新日期: 2022-08-15
