Monolithic Power Systems (MPS) MPQ6541/MPQ6541A-AEC1无刷直流电机驱动器
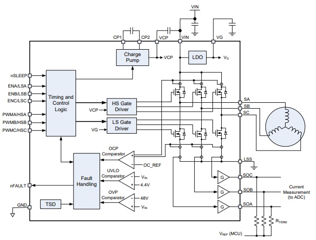
Monolithic Power Systems (MPS) MPQ6541/MPQ6541A-AEC1三相无刷直流 (BLDC) 电机驱动器设有由六个N沟道功率MOSFET组成的集成半桥,还集成了两个栅极驱动电源、三个电流检测放大器和六个前置驱动器。MPQ6541/MPQ6541A电机驱动器集成了独立的高侧 (HS) 和低侧 (LS) 输入。这些MPQ6541/MPQ6541A-AEC1电机驱动器为每个半桥集成了ENBL和脉宽调制 (PWM) 输入。MPQ6541/MPQ6541A-AEC1电机驱动器采用内部电荷泵为高侧MOSFET生成栅极驱动电源电压,并设有涓流充电电路。这些电机驱动器符合AEC-Q100 1级标准。MPQ6541-AEC1/MPQ6541A-AEC1电机驱动器具有自动同步整流、热关断保护、过流保护 (OCP) 和欠压闭锁 (UVLO) 等特性。这些MPQ6541-AEC1/MPQ6541A-AEC1电机驱动器的工作电源电压范围为4.75V至40V,连续输出电流为8A,开关频率为2MHz。MPQ6541-AEC1/MPQ6541A-AEC1电机驱动器用于永磁同步电机 (PMSM)。
特性
- 三个集成半桥驱动器
- MPQ6541-AEC1:PWM和ENBL输入
- MPQ6541A-AEC1:HS和LS输入
- 内部电荷泵支持100%占空比运行
- 自动同步整流
- 欠压闭锁 (UVLO) 和过压保护 (OVP)
- 热关断保护
- 过流保护 (OCP)
- 集成双向电流检测放大器
- 采用带可湿性侧翼的TQFN-26 (6mm x 6mm) 封装
- 符合AEC-Q100 1级标准
规范
- 电源电压范围:4.75V至40V
- 持续输出电流:8A
- 开关频率:2MHz
- 连续功耗:5.84W
- 工作结温范围:-40°C至125°C
- 静态电流:4mA
应用
- 无刷直流 (BLDC) 电机驱动器
- 永磁同步电机 (PMSM)
框图
应用电路图
发布日期: 2024-01-18
| 更新日期: 2026-01-22
