在宽负载范围内的高功率转换效率是通过折返轻负载条件下的开关频率、减少开关损耗来实现的。频率折返有助于防止启动期间电感器电流失控,并允许在高转换率和低压差情况下都正常工作。热关断提供可靠、稳健的运行。Nexperia NEX40400采用高性价比的6引线
SOT8061-1 (TSOT23-6) 塑料的、表面贴装的封装,封装为2.9mm x 1.6mm的主体尺寸。
特性
- 最小化的解决方案尺寸
- 4.5V至40V的宽输入电压范围,适合用于12V和24V电源轨输入的应用
- 600 mA 的可持续输出电流
- 低Iq,待机 (60µA) 和关机 (0.3µA) 时都低,以延长电池运行时间
- 输出电压精度:1%
- 固定开关频率:1.05MHz和2.1MHz
- 脉冲频率调制 (PFM) 选项用于提高轻负载效率
- 频率折返用于高转换率和低压差应用
- 强制PWM (FPWM) 选项实现小输出纹波
- 扩频用于改善EMI
- 启动,带预偏置输出
- 精密使能
- 内部补偿
- 具有断续模式的短路保护
- 易于使用,EMI友好
- 冷封装,发热更低
- SOT8061-1 (TSOT23-6) 6引线、塑料的表面贴装的封装
应用
- 工业分布式电源系统
- 电网基础设施(智能电表)
- 电池供电型家用电器
- 大型家用电器
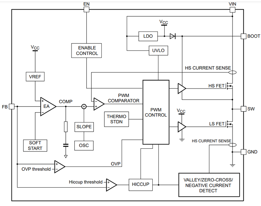
功能框图
典型应用电路
发布日期: 2025-02-21
| 更新日期: 2025-02-25

