特性
- USB Type-C PD控制器
- 可编程Type-C默认、1.5A、3A电源功能通告
- USB PD3.1 SPR,带PPS
- 集成VCONN 电源和开关
- 用于E-Marker的SOP通信支持
- 移动充电协议支持
- BC1.2 DCP和传统充电协议
- 专有充电协议
- 宽工作电压范围:3.3V至29.4V
- CC1和CC2引脚具有30V的容差,可防止对VBUS短路
- 可编程 GPIO
- I2C接口
- 集成N-MOSFET栅极驱动器
- 可编程的VBUS 电缆补偿
- 内置VIN 和VBUS 放电(GPIO可配置为驱动外部放电低侧MOSFET)
- 支持低功耗模式
- 可编程故障保护和阈值
- OVP和UVP
- CC引脚和DP/DM引脚的OVP
- 可编程VBUS 输出OCP
- OTP
- 多IC通信,用于多端口应用中的智能配电
- 内嵌MCU,32kB MTP
- 4.0mm x 4.0mm x 0.75mm HWQFN16(0.65mm间距)和HWQFN24(0.5mm间距)封装选项
应用
- 电源适配器
- 墙式适配器
- 电源存储
规范
- 3.3 V 到 29.4 V 的供电电压范围
- 典型IC导通复位阈值:3.1V
- 典型IC欠压锁定阈值:2.85V
- 典型内部LDO输出(VCC 引脚):1.5V
- 可编程负载放电电流范围:70mA至170mA
- 输出电压控制精度范围:±1%至±3%
- 典型电流检测电阻:5mΩ
- 输出电流控制精度范围:±0.15A至±3A
- 典型过流保护跳闸点:3.2A
- 典型短路保护跳闸点:21A
- 典型栅极放电电流:20mA
- 热阻
- 结至环境温度:46°C/W (HWQFN24) 和47°C/W (HWQFN16)
- 结至外壳温度:22°C/W (HWQFN16) 和23°C/W (HWQFN24)
- 静电放电 (ESD) 额定值
- ±2000 V人体模型(HBM),符合ANSI/ESDA/JEDEC JS-001标准
- ±500V充电器件模型 (CDM),符合JEDEC规范JESD22-C101
- 环境温度范围:-40 °C至+85 °C
- 结温范围:-40 °C至+125 °C
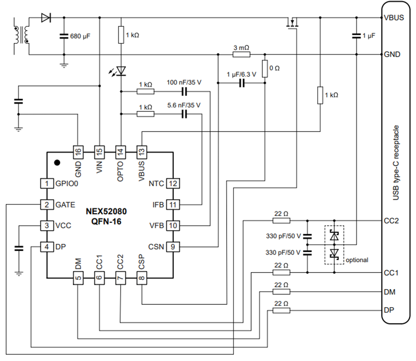
应用电路图
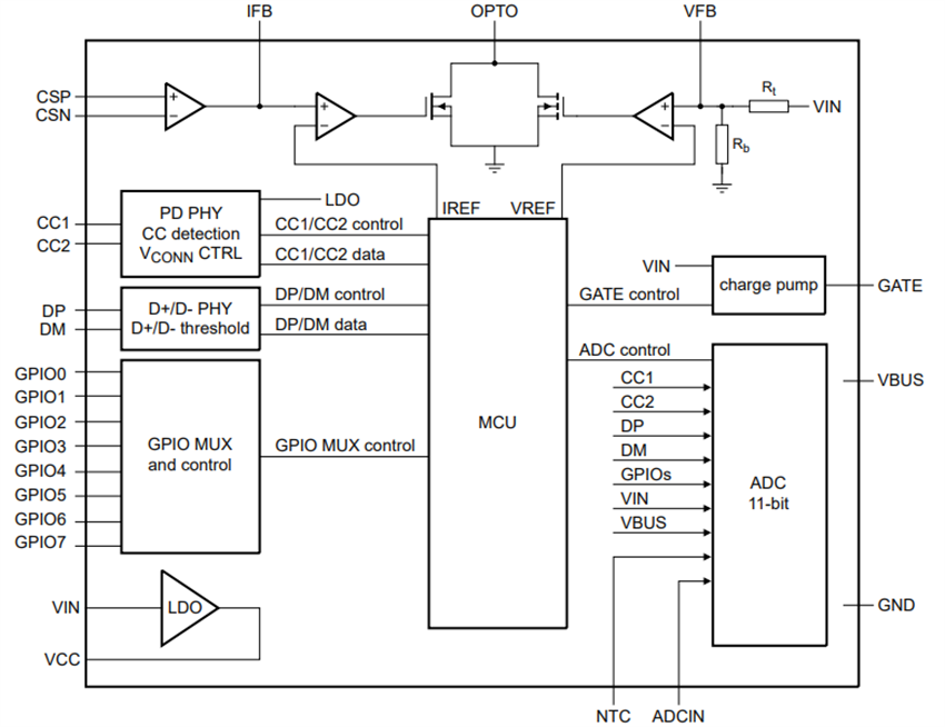
功能框图
发布日期: 2025-08-25
| 更新日期: 2025-09-04

