特性
- 10V至83V的宽VCC 范围,支持PD/PPS
- 直接的GaN驱动器
- 在QR/DCM/PFM中的谷切换操作
- 突发模式在轻载和空载时具有超低运行电流
- 最大频率选项:130kHz或170kHz
- 内部软启动 (SST)
- 输出过电压保护 (OVP)
- 扩频用于改善EMI
- 内部超温保护(OTP)
- 通过NTC电阻器实现外部OTP
- VCC 过压/欠压保护 (VCC OV/UV)
- 线路电压准入/退出功能 (BNI/BNO)
- 输出短路保护 (SCP)
- CS开路/短路保护
- 次级整流器短路保护 (SRSP)
- 过载保护(OLP)、
- 过功率保护 (OPP),以符合LPS标准
- TSOT23-6 封装
应用
- USB PD/QC充电器
- 便携式设备的交流/直流适配器
- 工业和家用设备的辅助电源
规范
- 电源(VCC 引脚)
- 18V最大阈值电压,17V典型值
- 8.4V典型值关断阈值电压
- 9.4V最大值保持阈值电压,9V典型值
- 83.5V至93V OVP阈值电压
- 99V最大值放电阈值电压,94V典型值
- 5V典型值放电阈值迟滞电压
- 5mA典型值放电电流
- 8μA最大值启动电流,5μA典型值
- 1.89mA至3.22mA最大正常工作电流范围
- 突发模式下最大电流350μA,典型值270μA
- 反馈输入(FB引脚)
- 5V典型值开路电压
- 28kΩ典型值内部上拉电阻
- 跳过DRV脉冲时0.3V典型值电压
- 恢复DRV脉冲时0.4V典型值电压
- 3.5V典型值过载保护阈值电压
- 50ms典型值过载保护去毛刺时间
- 从FB到CS 5V/V典型值分压比
- 4.3ms典型值软启动时间
- 电流检测输入(CS引脚)
- 320ns典型值PWM比较器的上升沿消隐
- 0.365V至0.43V PWM比较器的最大电流限制阈值范围
- 90ns典型值OC故障保护的上升沿消隐
- 0.61V至0.7V次级整流器 (SR) 短路故障保护
- 3个SR短路故障去毛刺周期
- 0.04V典型值短路检测阈值
- 3个短路故障去毛刺周期
- 127°C/W结至环境热阻
- 工作结温范围:-40 °C至+125 °C
- 零电流检测(ZCD引脚)
- 9μA典型值谷检测阈值
- 2μs典型值谷窗口时间
- 96μA最大值线路电压准入检测阈值,91μA典型值
- 79μA至91μA线路电压退出检测阈值范围
- 50ms典型值线路电压退出去毛刺时间
- 3.3V至3.8V OVP阈值范围
- 7个OVP去毛刺周期
- 0.3V典型值输出短路保护阈值
- 7个输出短路保护去毛刺周期
- 20ms典型值软启动期间UVP/SCP消隐时间
- 栅极驱动(DRV引脚)
- 电流范围:0.2 V至8 V
- 5.8V至11.5V典型值高电平钳位电压范围
- 350ns典型上升时间
- 30ns典型下降时间
- 管制法
- 最大开关频率范围
- 120kHz至140kHz(NEX80601、NEX80611和NEX80605)
- 155 kHz至185 kHz (NEX80602)
- 20kHz至30kHz最小开关频率范围
- 最大开关频率范围
- 过热保护
- +155°C典型值内部热关断阈值
- +30°C典型值内部热关断迟滞
- 1.5ms典型值外部OTP去毛刺时间
- ESD 保护
- ±2000V HBM,符合ANSI/ESDA/JEDEC JS-001 Class 2标准,除CS以外的所有引脚
- ±1500V HBM,符合ANSI/ESDA/JEDEC JS-001 Class 1C标准,仅CS引脚
- ±500V CDM,符合ANSI/ESDA/JEDEC JS-001 Class C2a标准
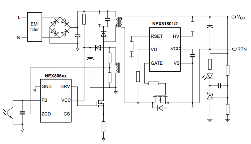
应用电路图
功能框图
发布日期: 2025-04-07
| 更新日期: 2025-04-14

