Nexperia NEX8080多模式反激式控制器
Nexperia NEX8080多模式反激式控制器设计用于在整个宽负载范围内优化效率。这些Nexperia控制器在连续导通模式 (CCM)、准谐振 (QR) 模式、非连续导通模式 (DCM) 和脉冲频率调制 (PFM) 模式之间自动切换,确保在不同负载条件下实现高效率。在负载很轻或空载条件下,采用突发模式 (BM),以实现超低待机功耗。NEX8080控制器支持从10V到83V的宽 VCC范围,使其适用于USB PD/PPS充电器、AC/DC适配器和辅助电源等应用。此外,这些控制器还提供全面的保护功能,包括输出过压 (OV) 和欠压 (UV) 保护、过流保护 (OCP) 和过热保护 (OTP) 等。该系列采用紧凑的TSOT23-6FC封装,增强了通用性和集成便利性。特性
- 宽范围10V至83V VCC,支持PD/PPS
- 多模式支持CCM/QR/DCM/PFM
- 峰值负载模式 (NEX80805)
- 在QR/DCM/PFM中的谷切换操作
- 在轻载和空载情况下具有超低运行电流的突发模式
- 65kHz或85kHz最大频率选项
- 内部软启动 (SST)
- 输出过压保护 (OVP)
- 扩频用于改善EMI
- 内部超温保护 (OTP)
- 通过NTC电阻器实现外部OTP
- VCC过压/欠压保护 (VCC OV/UV)
- 线路电压过压/欠压 (BNI/BNO)
- 输出短路保护 (SCP)
- CS开路/短路保护
- 次级整流器短路保护 (SRSP)
- 过载保护 (OLP)
- 过功率保护 (OPP),以符合LPS标准
- 6引线TSOT23-6FC塑料的表面贴装的封装
应用
- USB PD/QC充电器
- 便携式设备的交流/直流适配器
- 工业和家用设备的辅助电源
规范
- 电源 (VCC引脚)
- 阈值电压最大值为18V,典型值为17V
- 8.4V典型值关断阈值电压
- 9.4V最大值保持阈值电压,9V典型值
- 83.5V至93V OVP阈值电压
- 99V最大值放电阈值电压,94V典型值
- 5V典型值放电阈值迟滞电压
- 5mA典型值放电电流
- 8μA最大值启动电流,5μA典型值
- 1.75mA至2.24mA最大正常工作电流范围
- 突发模式下最大电流350μA,典型值270μA
- 反馈输入(FB引脚)
- 5V典型值开路电压
- 28kΩ典型值内部上拉电阻
- 跳过DRV脉冲时0.3V典型值电压
- 恢复DRV脉冲时0.35V典型值电压
- 3.5V典型值过载保护阈值电压
- 50ms典型值过载保护去毛刺时间
- 从FB到CS 5V/V典型值分压比
- 4.3ms典型值软启动时间
- 电流检测输入(CS引脚)
- 320ns典型值PWM比较器的上升沿消隐
- 0.365V至0.43V PWM比较器的最大电流限制阈值范围
- 90ns典型值OC故障保护的上升沿消隐
- 0.61V至0.7V次级整流器 (SR) 短路故障保护
- 3个SR短路故障去毛刺周期
- 0.04V典型值短路检测阈值
- 4.5μs典型值短路检测消隐时间
- 3个短路故障去毛刺周期
- 127°C/W结至环境热阻
- 工作结温范围:-40 °C至+125 °C
- 零电流检测(ZCD引脚)
- 9μA典型值谷检测阈值
- 2.5μs至3μs典型值谷窗口时间选项
- 96μA最大值线路电压准入检测阈值,91μA典型值
- 79μA至91μA线路电压退出检测阈值范围
- 50ms典型值线路电压退出去毛刺时间
- 3.3V至3.8V OVP阈值范围
- 7个OVP去毛刺周期
- 0.3V典型值输出短路保护阈值
- 7个输出短路保护去毛刺周期
- 20ms典型值软启动期间UVP/SCP消隐时间
- 栅极驱动(DRV引脚)
- 电流范围:0.2 V至8 V
- 11.5V典型值高电平钳位电压
- 250ns典型上升时间
- 30ns典型下降时间
- 管制法
- 最大开关频率范围
- 60kHz至70kHz(NEX80801、NEX80805和NEX80808)
- 76 kHz至91 kHz (NEX80809)
- 开关频率范围
- 最低20kHz至30kHz
- 在峰值负载模式下最高143kHz至117kHz (NEX80805)
- 78%(典型值)最大占空比
- 最大开关频率范围
- 过热保护
- +155°C典型值内部热关断阈值
- +30°C典型值内部热关断迟滞
- 1.5ms典型值外部OTP去毛刺时间
- ESD 保护
- ±2000V HBM,符合ANSI/ESDA/JEDEC JS-001 Class 2标准,除CS以外的所有引脚
- ±1500V HBM,符合ANSI/ESDA/JEDEC JS-001 Class 1C标准,仅CS引脚
- ±500V CDM,符合ANSI/ESDA/JEDEC JS-001 Class C2a标准
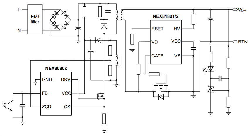
应用电路图
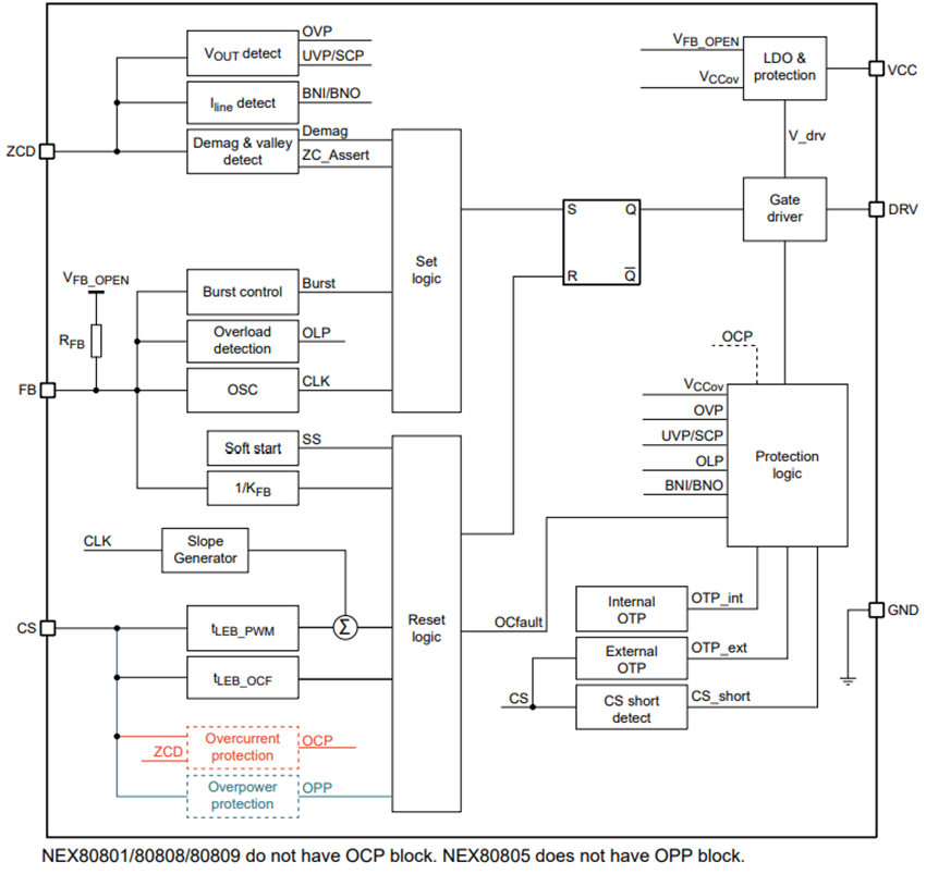
功能框图
发布日期: 2025-04-08
| 更新日期: 2025-12-23
