Nexperia NMUX1237多路复用器/解多路复用器评估板装在一个带标签的防静电放电 ( ESD) 包装袋中。丝印文字使引脚名称和位置易于参考。
特性
- 集成抑制电路,最大限度地减少信号过冲
- 电源电压范围宽,从1.08V到5.5V
- 双向信号路径
- 先断后合开关
- 极低的导通电阻:4Ω
- 低供电电流:5nA
- 整个供电工作范围内的控制逻辑阈值:1.8V
应用
- 低电压数字I/O与中电压模拟信号监控相结合
- 对信号敏感,需要最小过冲的应用
布局
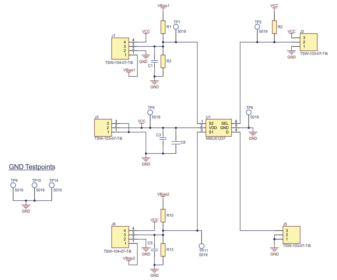
原理图
发布日期: 2025-08-06
| 更新日期: 2025-08-26

