Nexperia NPS3102自恢复电子保险丝
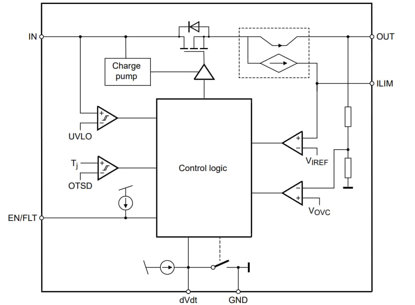
Nexperia NPS3102自恢复电子保险丝可保护下游负载免受过压的影响,并保护电源免受负载故障和大浪涌电流的影响。这些电子保险丝具有高达18V工作电压范围、集成17mΩ通过MOSFET、15V输出电压钳位以及可编程输出上升时间控制。NPS3102电子保险丝通过dVdt引脚上的电容器控制输出转换率。使用ILIM引脚上的电阻器在2A至13.5A范围内调整电流限制。这些电子保险丝具有内置过压钳位,可在输入电压条件下限制输出电压。NPS3102电子保险丝必须通过在热关断事件期间切换EN/FLT引脚或在IN引脚上循环电压来复位。这些电子保险丝设计用于12V应用,例如服务器、移动基础设施、风扇控制和热插拔/插头。特性
- 工作电压范围高达18V,最大绝对值为21V
- 集成17mΩ通过MOSFET
- 输出电压钳位: 15V
- 可调输出电流钳位:2A至13.5A
- 短路保护响应时间:2μs
- 可编程输出上升时间控制
- 内置热关断,带故障警报引脚
- 闭锁和自动重试故障响应选项
- 无引线塑料封装:
- 10个端子和3mm x 3mm x 0.75mm (DFN3030-10/SOT8037-1) 主体
- ESD保护:
- HBM ANSI/ESDA/JEDEC JS-001 2类,超过2000V
- CDM ANSI/ESDA/JEDEC JS-002 C3类,超过1000V
- 结温范围:-40°C至125°C
应用
- 服务器
- 固态硬盘 (SSD) 和硬盘驱动器 (HDD)
- 移动基础设施
- 风扇控制
- 热交换/插拔
框图
应用电路图
发布日期: 2024-08-08
| 更新日期: 2024-08-12
