典型应用包括智能手机、移动手持设备、数码相机、平板电脑、笔记本电脑以及SD/MMC/MicroSD读卡器。
NXS0506GU-Q100符合汽车电子委员会(aec)标准Q100(2级),适用于汽车应用。
特性
- 汽车产品符合AEC-Q100 2级标准(NXS0506GU-Q100)
- 工作温度范围:-40°C至+85°C和-40°C至+105°C(NXS0506GU-Q100)
- 支持高达208 MHz时钟速率
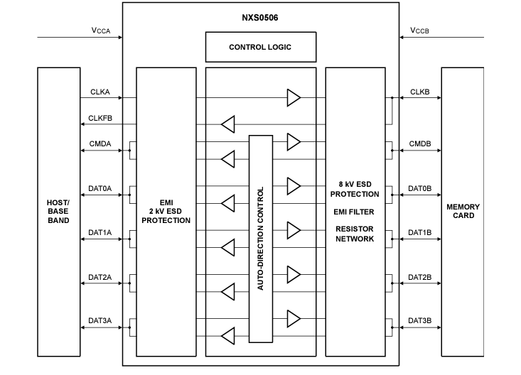
- SD 3.0规格兼容电压转换,支持:SDR104、SDR50、DDR50、SDR25、SDR12、高速和默认速度模式
- 支持1.1 V至1.95 V主机侧接口电压
- 自动方向检测
- 低功耗
- 集成上拉电阻器:无需外部电阻器
- 集成EMI滤波器抑制数字U/O的较高谐波
- 电平转换缓冲器使ESD应力远离主机(零阻尼概念)
- 16焊点WLCSP16封装;脚距0.35mm
- 16引脚XQFN16封装;脚距0.4mm
- 闭锁性能超过100mA,符合JESD78 II类A标准
- ESD 保护
- HBM:ANSVESDA/JEDEC JS-001 2类超过2kV
- CDM:ANSW/ESDA/JEDEC JS-002 C3类超过1kV
- 所有存储卡侧引脚上的IEC61000-4-2第4级接触放电超过8kV
- IEC61 000-4-2 4级,所有存储卡侧引脚上的空气放电超过15kV
应用
- 汽车
- 智能手机
- 移动手持设备
- 数码相机
- 平板电脑
- 笔记本电脑
- SD/MMC/MicroSD读卡器
数据手册
框图
功能图
发布日期: 2022-04-28
| 更新日期: 2024-10-03

