特性
- 多模式电荷泵(1倍/2倍/3倍)
- 输入信号检测与关断控制
- 输出短路保护电路
- CMOS技术
- 可直接替代MAS6240
- 采用关断功能
应用
- 医疗保健
- 腕表
- 闹钟
- 手持GPS设备
- PDAs
规范
- 3V电压下可驱动高达18VPP输出
- 工作电流0.3mA(典型值)
- 关断电流1µA(最大值)
- EQFN12-JE、EQFN16-G2和SSOP14封装
- 工作电压范围
- 2.3V至5V(1x/2x模式)
- 2.3V至3.4V(3x模式)
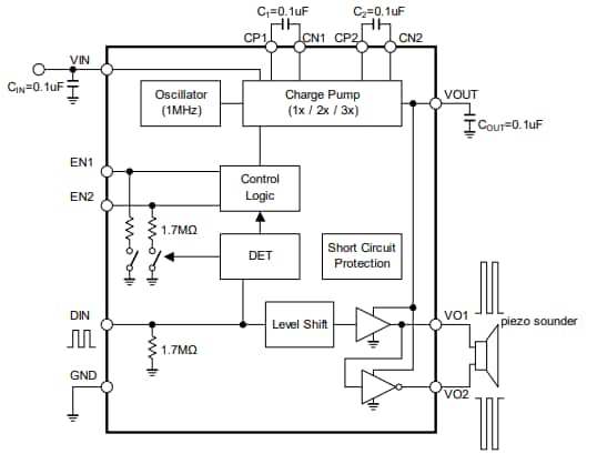
框图
发布日期: 2017-05-29
| 更新日期: 2026-03-03

