Nisshinbo NJW1280 Piezo-Sounder Drivers
Nisshinbo NJW1280 Piezo-Sounder Drivers are high-capacitance switching drivers with charge pumps. These drivers come with the ability to drive outputs up to 30VPP from a 5V supply. The NJW1280 drivers feature an input signal detector, auto shutdown control, and Bi-CMOS technology. These drivers incorporate the shutdown function suitable for battery applications. The NJW1280 drivers are available in EQFN16-G2 and MSOP10 (TVSP10) packages. Typical applications include fire alarms, smoke detectors, and security alarms.Features
- Comes with a charge pump for high-capacitance piezo-sounders
- Employs the shutdown function
- Input signal detector and auto shutdown control
- Bi-CMOS technology
Applications
- Fire alarms
- Smoke detectors
- Security alarms
Specifications
- Drive outputs up to 30VPP from a 5V supply
- 30nF high capacitance driving (typical)
- 3.5mA consumption current (active)
- 2V to 5.5V operating voltage range
- -40°C to +105°C operating temperature range
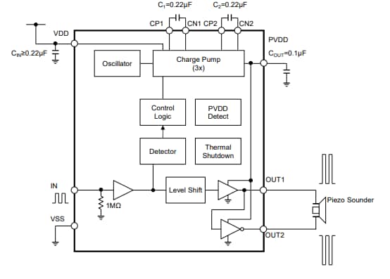
Typical Application Circuit
Performance Graph
发布日期: 2019-12-11
| 更新日期: 2026-03-10
