特性
- 支持时钟速度高达10MHz
- 符合所有ETSI、IMT-2000和ISO-7816 SIM/智能卡接口要求
- 支持SIM卡电源电压,范围为1.62V至3.6V
- 主微控制器工作电压范围:1.08V至1.98V
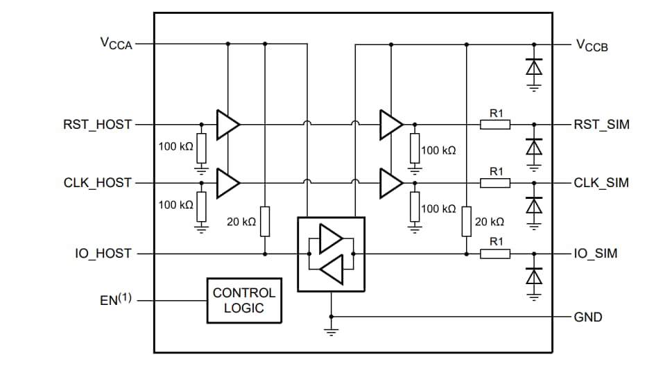
- SIM卡和主机侧接口之间自动电平转换I/O、RSTn和CLKn,具有电容隔离功能
- 具有关断功能,用于符合ISO-7816-3标准的SIM卡信号
- 通过VCCB自动启用和禁用(仅限NVT4557HK 10引脚封装上的使能引脚)
- 集成上拉和下拉电阻:无需外部电阻器
- 集成EMI滤波器可抑制数字I/O的更高谐波
- 集成8kV ESD保护,符合IEC 61000-4-2标准(VCCB或任何卡侧引脚上4级) - 无需外部ESD二极管
- 电平转换缓冲器使ESD应力远离主机(零钳位概念)
- 无铅、符合有害物质限制(RoHS)指令、无卤素和锑(符合“深绿”标准)
- 采用9引脚WLCSP封装(0.3mm间距)和10引脚XQFN 10封装(0.4mm间距)
应用
- NVT4557可搭配各种SIM卡连接设备使用,包括:
- 手机
- 无线调制解调器
- SIM卡终端
功能图
发布日期: 2021-12-02
| 更新日期: 2022-03-11
