NXP Semiconductors 恩智浦半导体 PCA9616 3-通道多点差分 I2C 总线缓冲区
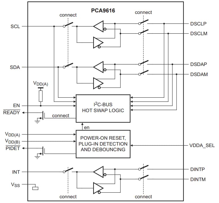
恩智浦半导体 PCA9616 3-通道多点差分 I²C-总线缓冲器是一款快速模式(Fm+) SMBus/I²C-总线缓冲器,采用对 SMBus/I²C-总线协议层透明的 SMBus/I²C-总线(dI²C)物理层,在电噪声高的环境下可扩展常规单端 SMBus/I²C-总线。PCA9616 包括三个用于 SCL (串行时钟), SDA (串行数据)的单端至差分驱动器通道,以及第三个用于 INT 或其他信号传递的通道。额外电路使 PCA9616 满足“热插拔”要求,即系统总是 处于工作状态,但要求插入或移除模块或卡时不会干扰现有信号。该 dI²C-总线缓冲器适用于恶劣的高噪声环境和/或所用连接线更长的应用,从而支持多个从器件,并在高达 1MHz 的总线时钟速度下运行。特性
- New dI2C-bus buffers offer improved resistance to system noise and ground offset up to 1⁄2 of supply voltage
- Hot-swap (allows insertion or removal of modules or card without disruption to bus data)
- READY signal (PCA9616 output) indicates the device is ready from a cold start
- EN signal (PCA9616 input) controls PCA9616 hot-swap sequence
- Bus idle detect (PCA9616 internal function) waits for a bus idle condition before the connection is made
- 3 channel dI2C (differential I2C-bus) to Fm+ single-ended buffer operating up to 1MHz with 30mA SDA/SCL > 2.2V, or 3mA SDA/SCL < 2.4V
- Compatible with I2C-bus Standard/Fast-mode and SMBus, Fast-mode Plus up to 1MHz
- Active HIGH (internal pull-up resistor) Enable disables the device to a high-impedance state
- Single-ended I2C-bus on card side up to 540pF > 2.2V and 400pF < 2V
- Differential I2C-bus on cable side supporting multi-drop bus
- Maximum cable length: 3m (approximately 10 feet) (longer at lower frequency)
- dI2C output: 1.5V differential output with nominal terminals
- Differential line impedance (user-defined): 100Ω nominal suggested
- Receive input sensitivity: ±200mV
- Hysteresis: ±30mV typical
- Input impedance: high-impedance (200kΩ typical)
- Receive input voltage range: 0.5V to +5.5V
- Lock-up free operation
- Supports arbitration and clock stretching across the dI2C-bus buffers
- Powered-off and powering-up high-impedance I2C-bus pins
- Operating supply voltage (VDD(A)) range of 0.8V to 5.5V with single-ended side 5.5V tolerant
- Differential I2C-bus operating supply voltage (VDD(B)) range of 3.0V to 5.5V, with 5.5V tolerant (the best operation is at 5V)
- ESD protection exceeds 2000V HBM per JESD22-A114 and 1000V CDM per JESD22-C101
- Latch-up testing is done to JEDEC Standard JESD78, which exceeds 100mA
- Package offering: TSSOP16
应用
- Any application with multiple power supplies and the potential for ground offsets up to 2.5V
- Any application that requires long IC-bus runs in electrically noisy environments
- Monitor remote temperature/leak detectors in harsh environment with interrupt back to master
- Control of power supplies in high noise environment
- Transmission of I2C-bus between equipment cabinets
- Commercial lighting and industrial heating/cooling control
Block Diagram
发布日期: 2015-01-16
| 更新日期: 2022-03-11
