NXP Semiconductors TEA173x / TEA175x GreenChip SMPS IC
NXP Semiconductors TEA173x和TEA175xGreenChip开关模式电源(SMPS)控制器IC 能够提供高效而可靠的电源。NXP TEA175x是GreenChip III第三代SMPS控制器IC,配有功率因数校正(PFC)控制器和反激式控制器。特殊的内置绿色功能在各种功率等级时均发挥高效率。TEA175x SMPS控制器IC设计用于满足高达250W的功率要求。NXP Semiconductors TEA173x GreenChip SMPS控制器IC设计用于反激式拓扑结构并以峰值电流和频率控制模式运行。TEA173x IC包括过功率保护(OPP)。这使得控制器能够在过功率情况下限制运行时间。TEA173x设计用于满足高达75W的功率要求。特性
- SMPS controller IC enabling low-cost applications
- Large input voltage range (12V to 30V)
- Integrated OverVoltage Protection on pin VCC
- Very low supply current during start-up and restart (10μA typical)
- Low start-up voltage (13.2V typical)
- Low supply current during normal operation (0.55mA typical no load)
- Overpower or high/low line compensation
- Adjustable overpower time-out
- Adjustable overpower restart timer
- Fixed switching frequency with frequency jitter to reduce EMI
- Frequency reduction at medium power operation to maintain high efficiency
- Frequency reduction with fixed minimum peak current at low power operation to maintain high efficiency at low output power levels
- Frequency increase at peak power operation
- Slope compensation for CCM operation
- Low and adjustable OverCurrent Protection (OCP) trip level
- Adjustable soft start
- Two protection inputs (e.g. for input UVP and OTP)
- IC overtemperature protection
应用
- Other Applications requiring efficient and cost-effective power supply solutions
- Notebook Adapters
视频
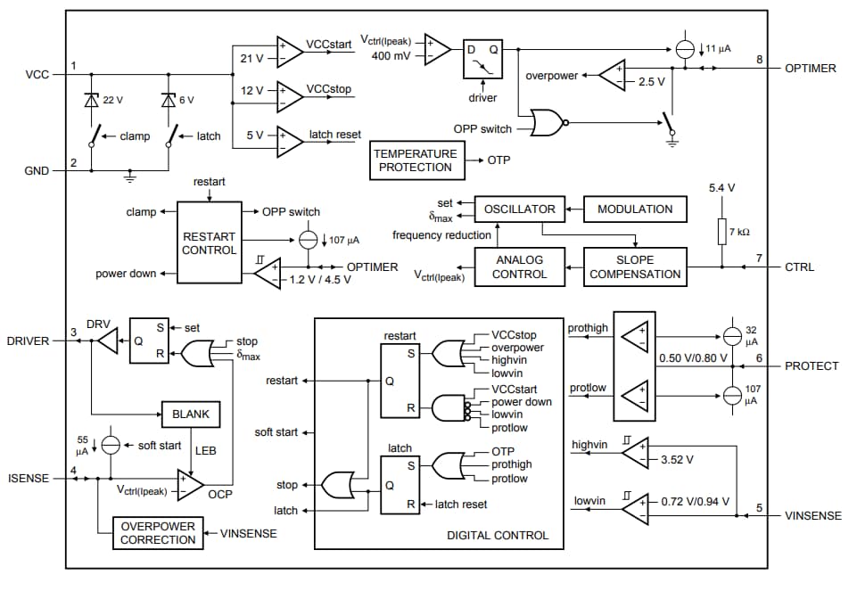
Block Diagram
View Results ( 2 ) Page
| 物料编号 | 数据表 | 封装 / 箱体 | 输出电压 | 开关频率 |
|---|---|---|---|---|
| TEA1738LT/N1,118 | ![]() |
SO-8 | 10.5 V | 26.5 kHz to 78 kHz |
| TEA1738T/N1,118 | ![]() |
发布日期: 2011-06-01
| 更新日期: 2022-03-11

