NXP TEA2093TS控制器可以为低输出电压的电池充电应用或高边整流应用生成自己的电源电压。TEA2093TS采用硅绝缘(SOI)工艺制成。
TEA2093TS设计用于返驰式电源。在这些应用中,它可以驱动外部同步整流器MOSFET,替代二极管,用于对变压器二次绕组上的电压进行整流。
特性
- 应用
- 在低至0V的宽输出电压范围内工作
- 漏极感应引脚,能够处理高达120V的输入电压
- 低输出电压运行时的自动供电
- 高边整流时的自动供电,无需使用辅助绕组
- 采用标准和逻辑级SR MOSFET来运行
- 支持USB BC、USB PD和Quick Charge应用
- TSOP6封装
- 效率
- 自适应栅极驱动,可在任何负载下实现最大效率
- 空载运行时的典型电源电流低于200μA
- 控制
- 自适应栅极驱动,可在导通结束时快速关断
- 欠压闭锁 (UVLO),带主动栅极下拉功能
应用
- 充电器
- 适配器
- 非对称半桥返驰式电源
- 返驰式电源,具有极低和/或可变输出电压
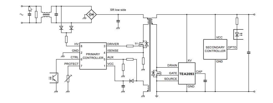
框图
采用低侧整流配置
发布日期: 2022-08-02
| 更新日期: 2022-08-15
