TEA2095T经过优化,通过极低阻值MOSFET和高频开关实现高效运行。TEA2095T采用绝缘体上硅 (SOI) 工艺制造,采用SO-8和散热增强型HSO-8封装。
特性
- 效率
- 自适应栅极驱动,可在任何负载下实现最大效率
- 节能工作模式下的电源电流为90μA(典型值)
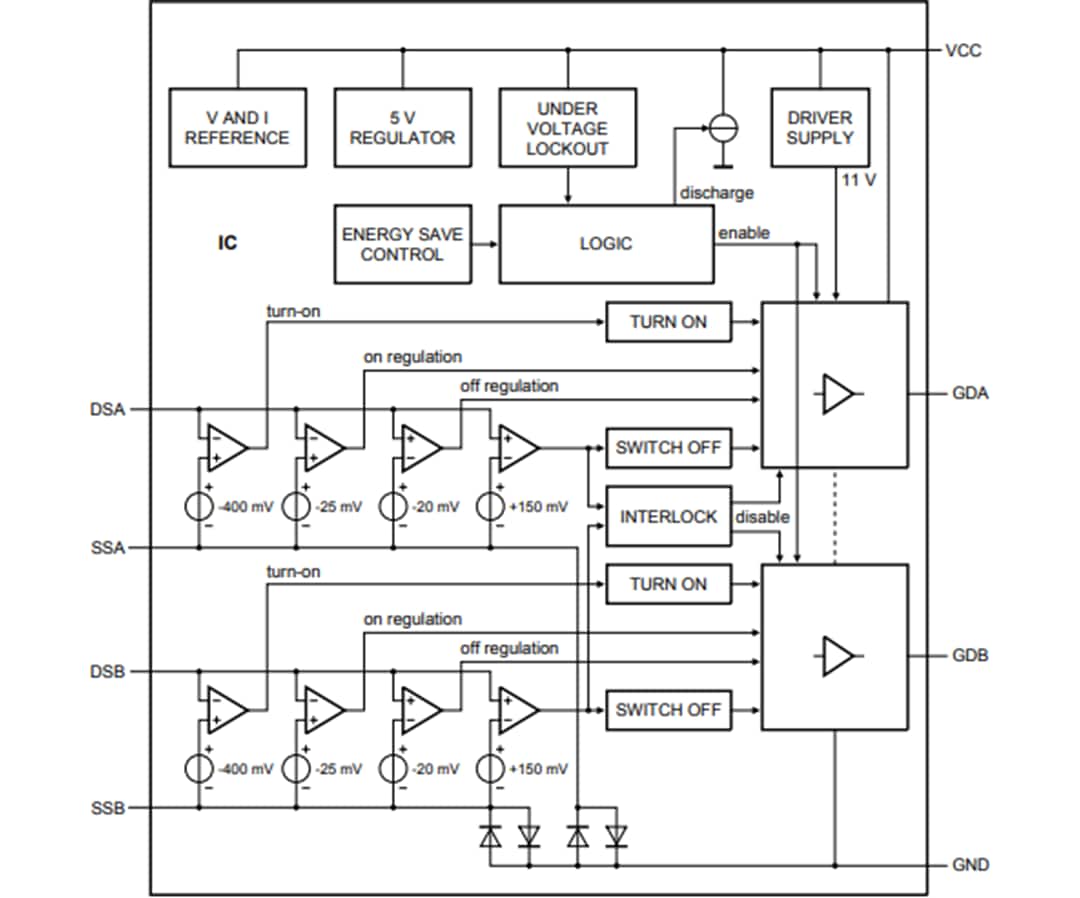
- -25mV稳压电平,用于驱动低阻值MOSFET
- 应用
- 电源电压范围:4.5V至38.0V
- 双路同步整流,用于LLC谐振
- 支持5.0V工作电压,带逻辑电平SR MOSFET
- 差分输入,用于检测各个SR MOSFET的漏源电压
- 封装选项
- SO-8
- SO-8,带裸露裸片焊盘
- 电源断开后,输出电容器放电
- 控制
- SR控制,无最短导通时间
- 自适应栅极驱动,可在导通结束时快速关断
- 欠压闭锁 (UVLO) 保护,带主动栅极下拉功能
- 联锁功能,防止外部MOSFET同时导通
- 支持1.0MHz开关频率
应用
- 适配器
- 台式电脑和一体机电源
- 服务器电源
- 开关模式电源
设计资源
框图
发布日期: 2020-03-31
| 更新日期: 2024-10-29
