NXP Semiconductors TEA2209T有源桥式整流器控制器
NXP Semiconductors TEA2209T有源桥式整流器控制器设计用于替代传统的二极管桥。将TEA2209T与低欧姆高压外部MOSFET搭配使用,可显著提高电源转换器的效率,因为消除了典型的整流器二极管正向导通损耗。TEA2209T具有X电容器放电功能。为了在待机条件下降低功耗,通过COMP引脚的外部信号可以禁用TEA2209T。该控制器设计用于升压型功率因数控制器作为第一级的电源。 第二级可以是谐振控制器、反激式控制器或任何其他控制器拓扑。 它可用于任何需要高效率的电源。 NXP Semiconductors TEA2209T有源桥式整流器控制器提供SO16封装,采用绝缘体硅片 (SOI) 工艺制造。特性
- 效率特性
- 消除了二极管整流桥的正向导通损耗
- 2mW超低功耗
- 应用特性
- 集成高压电平转换器
- 直接驱动全部四个整流器MOSFET
- 非常少的外部元件
- 集成2mA X电容放电
- 自供电
- 全波驱动,改善总谐波失真 (THD)
- 控制特性
- 禁用功能,用于所有外部功率MOSFET
- 欠压闭锁 (UVLO),用于高侧和低侧驱动器
- 漏极-源极过压保护,用于所有外部功率MOSFET
- 启动时栅极下拉电流,用于所有外部功率MOSFET
- 物理特性
- 结温范围:-40°C至+125°C
- SO16小外形封装;16引脚;体宽度3.9mm
应用
- 适配器
- 台式电脑和一体机电源
- 显示器电源
- 服务器电源
视频
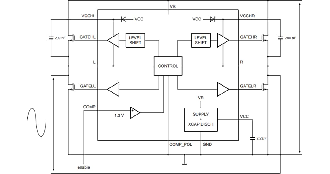
框图
典型配置
应用示意图
封装外形
发布日期: 2021-06-17
| 更新日期: 2024-04-03
