TJA1042实现了ISO 11898-2:2016和SAE J2284-1至SAE J2284-5中定义的CAN物理层。在CAN FD快速相位下,即使数据速率高达5Mbit/s,此物理层的实施也能实现可靠的通信。TJA1042B和TJA1042C具有更短的传播延迟,支持更大的网络拓扑。NXP Semiconductors TJA1042高速CAN收发器是所有类型HS-CAN网络的理想选择,适用于要求具备低功耗模式并能通过CAN总线唤醒的节点。
特性
- 完全符合ISO 11898-2:2016、SAE J2284-1至SAE J2284-5以及SAE J1939-14标准
- 在CAN FD快速相位中,时序保证数据速率高达5Mbit/s
- 适用于12V和24V系统
- 低电磁辐射(EME)和高电磁抗扰度(EMI),符合提议的EMC标准IEC 62228-3和SAE J2962-2
- 配备VIO 引脚的型号可直接与3.3V至5V微控制器连接
- TJA1042B和TJA1042C型号具有更短的传播延迟,支持更大的网络拓扑
- TJA1042T和TJA1042CT上的SPLIT电压输出用于稳定隐性总线电平
- VIO 和非VIO型号均提供SO8和无引脚HVSON8(3.0mm2)封装,HVSON8提升了自动光学检测(AOI)能力
- 深绿色产品(无卤素且符合有害物质限制(RoHS)指令)
- 符合AEC-Q100标准
- 可预测和故障安全行为
- 极低电流待机模式,并具有主机和总线唤醒功能
- 在所有电源条件下,功能行为均可预测
- 收发器会在电源电压降至断电欠压阈值以下时脱离总线(高欧姆)
- 发送数据 (TXD) 显性超时功能
- 待机模式下总线显性超时功能
- 引脚VCC 和VIO 提供欠压检测
- 保护特性
- 总线引脚具有较高的ESD处理能力 (±8kV)
- CAN引脚的高压稳健性 (±58V)
- 在汽车应用环境下总线引脚具有瞬态保护
- 过热保护功能
规范
- 电源电压范围:4.5V至5.5V
- VIO 引脚上的电源电压范围:2.8V至5.5V
- 供电电流
- 待机模式典型值为10μA,最大值为15μA
- 正常模式下为2.5mA至70mA
- ESD电压:±8kV
- 漏电流:±5μA
- 输入电阻范围:9kΩ至28kΩ
- 输入电阻偏差:±1%
- 差分输入电阻范围:19kΩ至52kΩ
- 虚拟结温范围:-40°C至+150°C
- 典型关断结温:+190°C
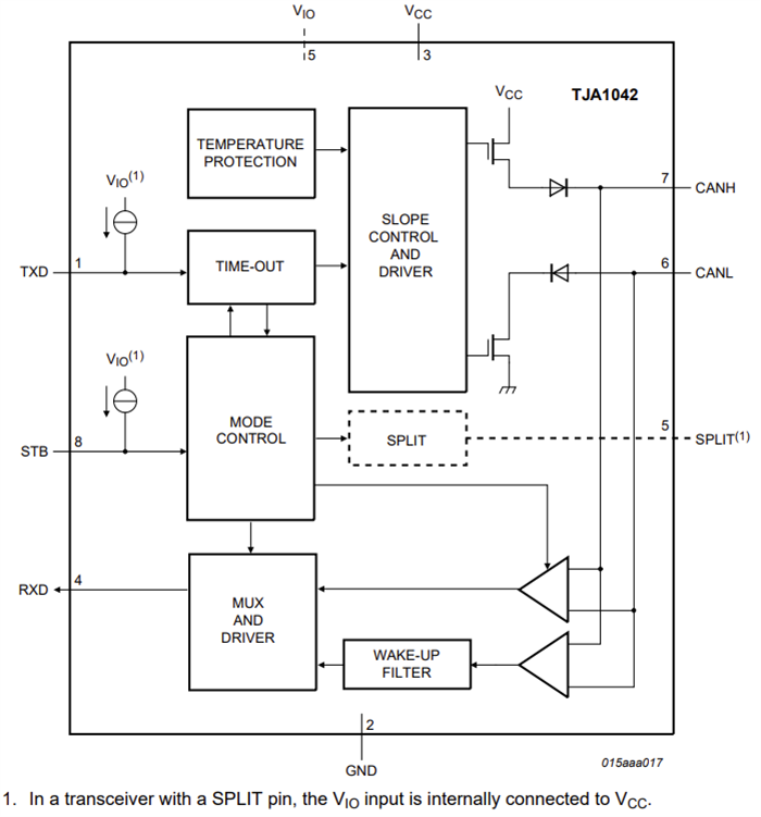
框图
发布日期: 2023-05-16
| 更新日期: 2023-08-17
