onsemi FAN49103 TinyPower I2C降压-升压稳压器
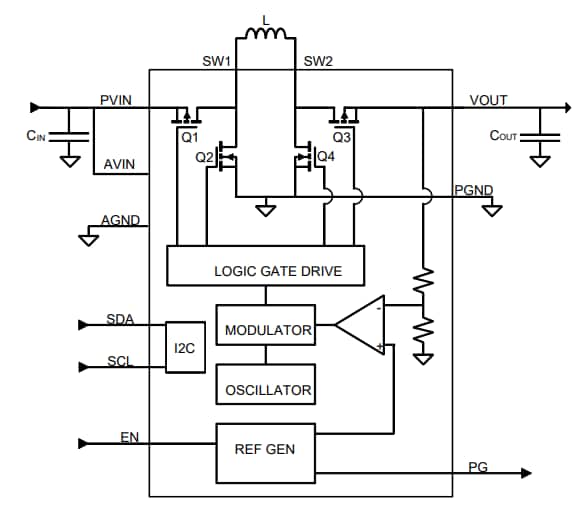
安森美半导体FAN49103 TinyPower™ I2C降压-升压稳压器设计作为一款高效的降压-升压开关模式稳压器,可以接受高于或低于稳压输出电压的输入电压。FAN49103稳压器采用具有同步整流的全桥结构,可以传输高达2.5A的电流,同时将输出电压稳定在3.4V。该器件可以在升压和降压模式之间无缝切换,从而减少输出干扰。设计人员可使用I2C接口设定稳压器的工作模式和输出电压。在轻负载以及中等负载条件下,脉冲频率调制 (PFM) 以节电模式运行该稳压器,以保持高效率。在 PFM 模式下,该器件可在阶跃载荷期间提供出色的瞬态响应。在中等至重负载甚至强制 PWM 模式下,该稳压器将切换至 PWM 固定频率控制。在PWM模式下,FAN49103可在1.8MHz标称固定频率下工作,因此可减少外部元件的数量。With light and moderate loads, the pulse frequency modulation (PFM) runs the regulator in power-save mode to maintain high efficiency. When in PFM mode, the device offers an excellent transient response during load steps. With moderate to heavier loads or forced PWM mode, the regulator switches to the PWM fixed-frequency control. When in PWM mode, the FAN49103 operates at 1.8MHz nominal fixed frequency to allow for reduced external component values.
特性
- 24μA typical PFM quiescent current
- Above 95% efficiency
- 11.61mm2 total layout area
- 2.5V to 5.5V input voltage range
- Maximum continuous load current
- 2.5A at VOUT = 3.4V, VIN = 3.6V
- 2A at VOUT = 3.4V, VIN = 2.5V
- I2C compatible interface
- 2.8V to 4.0V in 25mV steps programmable output voltage
- 1.8MHz fixed-frequency operation in PWM mode
- Automatic / seamless step-up and step-down mode transitions
- Forced PWM and automatic PFM/PWM mode selection
- 0.5μA typical shutdown current
- Low quiescent current pass-through mode
- Internal soft-start and output discharge
- Low ripple and excellent transient response
- Internally set, automatic safety protections (UVLO, OTP, SCP, OCP)
应用
- Smartphones
- Tablets, netbooks, ultra-mobile PCs
- Portable devices with Li-ion battery
- 2G/3G/4G power amplifiers
- NFC applications
Block Diagram
发布日期: 2016-09-23
| 更新日期: 2022-03-11
