onsemi FL7733A 初级端调节 LED 驱动器
仙童FL7733A 初级端调节 LED 驱动器是高度集成的 PWM 控制器,采用了先进的初级端调节(PSR)技术,可减少中低功率 LED 照明转换器元器件数量。使用创新的 TRUECURRENT® 技术可输出严密的容差恒定电流,在通用线路电压范围内,其 LED 驱动器的设计恒流容差小于 ±1% ,可以满足严苛的 LED 亮度要求。FL7733A 可在通用线路电压范围内实现最小的导通时间波动、高功率因数和较低的 THD。采用一个集成式高电压启动电路,实现了快速启动和高系统效率。在启动期间,通过自适应反馈回路控制,预测稳态状况并设置接近于稳态的初始反馈状况,从而避免出现 LED 电流过高或过低。FL7733A 提供多种强大的保护功能,如 LED 短路/开路、输出二极管短路、检测电阻短路/开路以及过温保护,从而实现较高的系统可靠性。特性
- ±3% total constant current tolerance over all conditions
- ±1% over universal line voltage variation ±1% from 50% to 100% load voltage variation
- ±1% with ±20% magnetizing inductance variation
- Primary-Side Regulation (PSR) control
- 80VAC to 308VAC application input voltage range
- High PF of 0.9, and low THD of 10% over universal line input range
- Fast 200ms start-up (at 85VAC) using internal high-voltage start-up with VDD regulation
- Adaptive feedback loop control for startup without overshoot
- Protection
- LED short / open protection
- Output diode short protection
- Sensing resistor short / open protection
- VDD Over-Voltage Protection (OVP)
- VDD Under-Voltage Lockout (UVLO)
- Over-Temperature Protection (OTP)
- All Protections are Auto Restart (AR)
- Cycle-by-cycle current limit
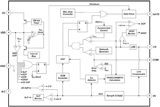
Block Diagram
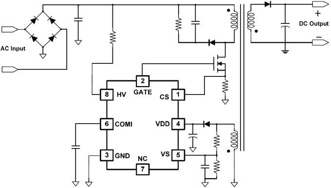
Application Diagram
发布日期: 2014-10-29
| 更新日期: 2022-03-11
