Fairchild FAN102MY PWM控制器和评估板
Fairchild FAN102MY PWM控制器和评估板

查看产品列表

其他资源

Fairchild FAN102MY PWM控制器

Fairchild Semiconductor FAN102MY初级端PWM控制器大幅简化了需要恒压(CV)和恒流(CC)调节功能的电源的设计过程。 FAN102MY PWM控制器可以根据电源初级端的信息来精确地控制输出电压和电流,从而消除输出电流感测损耗,省去所有次级端反馈电路。 低启动电流(10µA)的绿色模式功能可以最大程度地提高轻负载效率,从而确保电源满足严格的待机功率规定的要求。 Fairchild Semiconductor FAN102MY PWM控制器的固定PWM频率为42kHz,具有跳频功能,可降低EMI。 与传统的次级端设备相比,FAN102MY降低了总成本,减少了组件的数量、尺寸和重量,同时大幅提升了效率、生产力和系统可靠性。


特点
  • 恒压(CV)和恒流(CC)控制,无需次级端反馈电流
  • 绿色模式:轻负载下频率减小
  • 42kHz固定PWM频率,具有跳频功能以解决EMI问题
  • CV模式下电缆压降补偿
  • 低启动电流:10µA
  • 低工作电流:3.5mA
  • CV模式下峰值电流模式控制
  • 逐周电流限制
  • 具有自动启动功能的VDD过压保护
  • VDD欠压锁闭(UVLO)
  • 栅极输出最大箝位电压为18V
  • 具有自动启动功能的固定过温保护
应用
  • 手机、无绳电话、PDA、数码相机、动力工具的电池充电器
  • 更换线性变压器和RCC SMPS
  • 离线高亮度(HB)LED驱动器

Fairchild FEB226 / FEB227评估板

用于FAN102MY的Fairchild FEB226FEB227评估板是采用反激技术的隔离式初级端稳压离线AC/DC转换器(电源)。 FEB226FEB227在线频率范围为50Hz到60Hz时,其通用输入电压范围为85VRMS到265VRMS。 这些评估板都具有恒流输出,可在350mA到700mA之间进行选择,最大输出电压均为17V。 输出电流只需通过更换一个电阻器即可轻松更改。


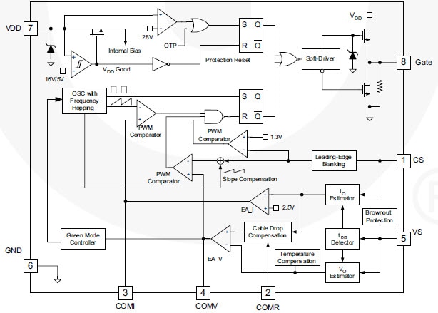
FAN102MY框图

框图

FAN102MY应用电路

应用电路
  • Fairchild Semiconductor
  • Semiconductors|Integrated Circuits|IC-Power Management
发布日期: 2016-10-11 | 更新日期: 2016-10-11