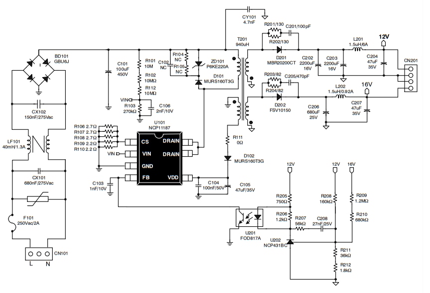
安森美半导体NCP11187A65P45WGEVB评估板提供采用NCP1118x的45W隔离式反激转换器,用于辅助电源。该评估板包括四个整体部件、EMI滤波器、一次侧控制、二次侧输出和反馈电路部分。
特性
- 峰值电流模式控制器,集成800V SJ-II MOSFET、高压启动、软启动和斜率补偿
- mWSaver技术提供业界最佳的待机功耗
- 开关频率选项:65/100/130kHz
- 专有的异步跳频技术,实现低EMI
- 整个输入电压范围可编程恒定输出功率限制
- 精密欠压保护和线路过压保护 (LOVP),带滞回功能
- 电流检测短路保护 (CSSP) 和异常过流保护 (AOCP)
- 带滞回功能的热关断 (TSD)
- 所有保护均由自动恢复功能提供,包括VCC欠压闭锁 (UVLO) 、反馈开环保护 (OLP)、VCC
- 过压保护 (OVP)
原理图
前视图
底视图
发布日期: 2021-03-03
| 更新日期: 2022-03-11

