onsemi NCP4390 LLC谐振转换器用控制器
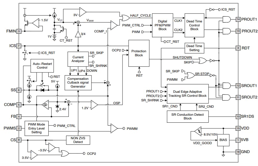
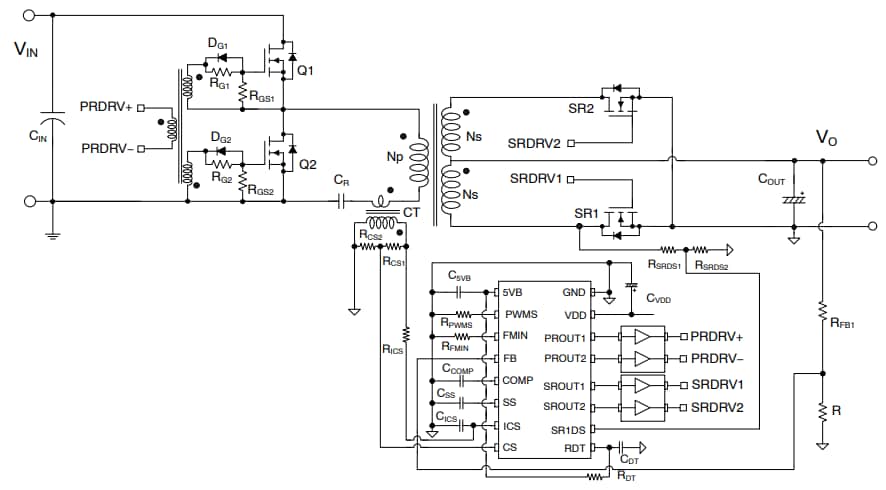
安森美 (onsemi) LLC NCP4390谐振转换器用控制器是一款具有SR功能的高级脉冲频率调制 (PFM) 控制器,可为隔离式DC/DC转换器提供出色的效率。 NCP4390控制器采用基于充电控制的电流模式控制技术。此技术将振荡器的三角波与集成的开关电流信息结合起来,确定开关频率。安森美 (onsemi) NCP4390控制器提供更出色的功率级控制转输出功能,简化了反馈环路设计,同时真正实现了输入功率限制功能。该控制器采用自适应同步整流控制,具有双沿跟踪和闭环软启动功能,可实现单调上升输出。典型应用包括汽车车载充电器、智能100W-2kW+离线和工业电源、大型LED显示器、电信前端电源、入门级服务器和计算能力。特性
- 次级侧PFM控制器,用于具有同步整流 (SR) 控制的LLC谐振转换器
- 充电电流控制,改善瞬态响应,简化反馈环路设计
- 自适应SR控制,带双重边缘追踪
- 闭环软启动,实现单调上升输出
- 宽工作频率范围:39Hz至690kHz
- 绿色功能,提高轻负载效率
- 轻负载时对称PWM控制,限制开关频率
- 轻负载条件下禁用SR功能
- 工作温度范围:-40 °C至+125 °C
- 可自动重启的保护功能
- 过流保护 (OCP)
- 输出短路保护 (OSP)
- 通过补偿削减(频移)防止非零电压开关 (NZS)
- 通过补偿削减(频移)限制功率
- 通过可编程关断延迟时间进行过载保护 (OLP)
- 一次侧开关和二次侧同步整流器的可编程死区时间
- VDD 欠压闭锁 (UVLO)
应用
- 车载充电器
- 智能100W-2kW+离线和工业电源
- 大型LED显示器
- 电信前端电源
- 入门级服务器
- 计算能力
典型应用原理图
内部方框图
发布日期: 2020-09-01
| 更新日期: 2025-12-08
