onsemi NCP51705迷你SMD评估板
onsemi NCP51705 Mini SMD评估板设计在四层PCB上,包括NCP51705驱动器和所有必要的驱动电路。NCP51705驱动器主要用于驱动SiC MOSFET晶体管,以实现尽可能低的传导损耗。该驱动器可为SiC MOSFET器件提供最大允许栅极电压。onsemi NCP51705评估板还包括一个板载数字隔离器,能够在TO-247高压封装中焊接任何MOSFET或SiC MOSFET。该评估板不包括功率级,而且是通用的,因为它并不专用于任何特定的拓扑结构。NCP51705 SMD评估板可用于任何低侧或高侧电源开关应用。该评估板可视为一个隔离器、驱动器和TO-247分立模块。特性
- 采用四层印刷电路板设计,包括NCP51705驱动器和所有必要的驱动电路
- 包括一个板载数字隔离器,能够在TO-247高压封装中焊接任何MOSFET或SiC MOSFET
- 不包括功率级,是通用型的,因为它并不专用于任何特定的拓扑结构
电路板上下视图
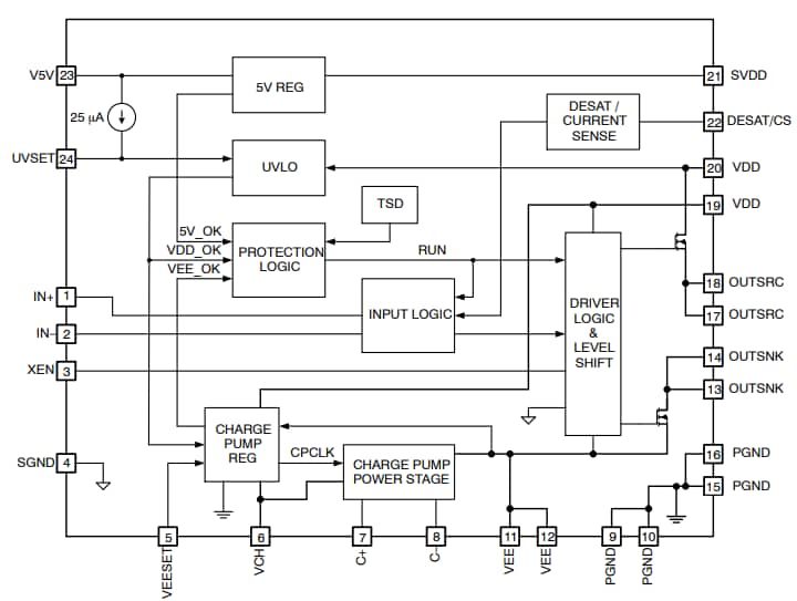
框图
其他资源
发布日期: 2020-08-19
| 更新日期: 2024-05-23
