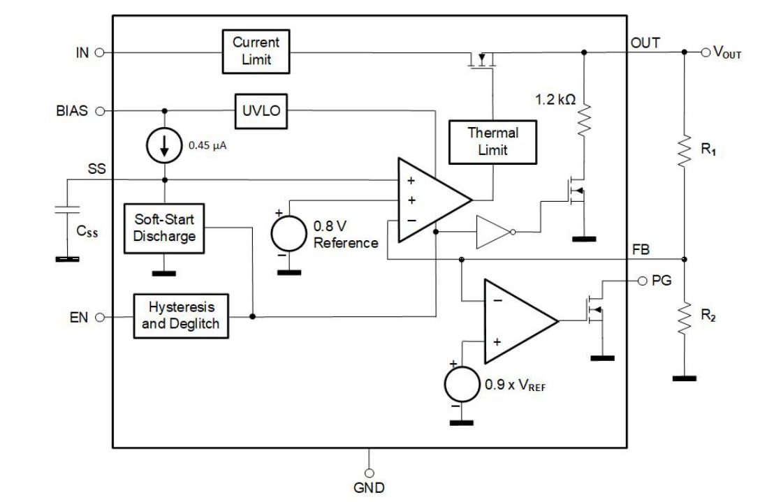
安森美NCP59744线性稳压器具有内部保护特性,包括内置热关断和输出电流限制保护。可提供用户可编程软启动和电源良好引脚。NCP59744采用DFN10 3x3、QFN20 5x5和WLCSP10封装。
特性
- 输出电流超过3.0A
- 整个线路和负载的精度:0.25%(典型值)
- VIN 范围:0.8V至5.5V
- VBIAS 范围:2.2V至5.5V
- 输出电压范围:0.8 V至3.6 V
- 压差电压:75mV(3A时)
- 可编程软启动
- 开漏电源良好输出
- 出色的瞬态响应
- 电流限制和热关断保护
- 无铅,符合RoHS指令
应用
- 电信和工业类设备负载点调节
- FPGA、DSP和逻辑电源
- 开关电源后置稳压
- 具有特定启动时间或排序要求的应用
典型应用原理图
简化示意图框图
发布日期: 2021-02-24
| 更新日期: 2024-05-16

