特性
- 用户可编程软启动
- 开漏电源良好输出
- 瞬态响应:
- NCV59744:出色
- NCV59749:快速
- 电流限制和热关断保护
- 符合AEC−Q100标准、支持PPAP的无铅器件
应用
- 汽车和工业类设备负载点调节
- FPGA、DSP和逻辑电源
- 开关电源后置稳压
- NCV59744:
- 电信
- 具有特定启动时间或排序要求的应用
- NCV59749:
- 消费类应用
规范
- 输出电流超过3A
- VIN范围:0.8V至5.5V
- VBIAS范围:
- NCV59744:2.2V至5.5V
- NCV59749:2.7V至5.5V
- 输出电压范围:0.8V至3.6V
- 压差:
- NCV59744:115mV(3A时)
- NCV59749:120mV(3A时)
典型应用原理图
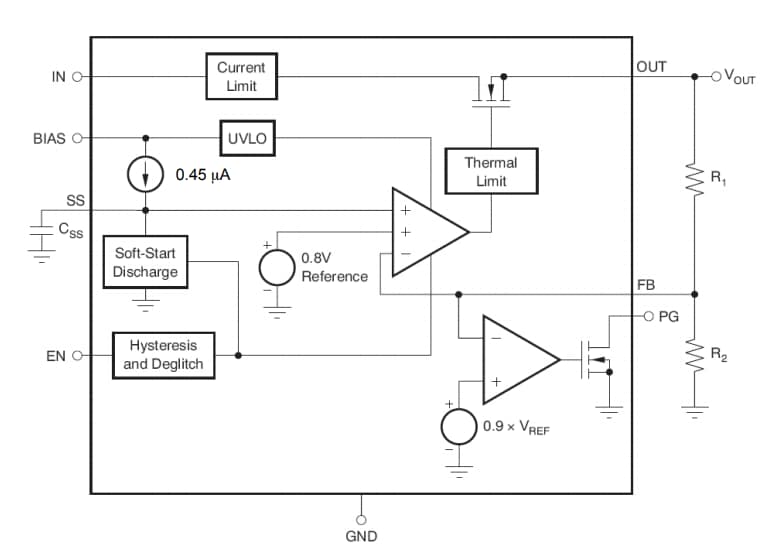
框图
发布日期: 2019-07-17
| 更新日期: 2024-02-06

