onsemi NCP81599四开关降压升压控制器
安森美 (onsemi) NCP81599四开关降压-升压控制器是一款USB供电 (PD) 控制器,可将电池电压或适配器电压转换为电源轨。 在降压至升压或升压至降压之间转换操作时,此降压-升压控制器可无缝运行。安森美 (onsemi) NCP81599控制器能够以100%占空比工作。 NCP81599控制器驱动4个外部NMOS开关,允许外部选择MOSFET,在尺寸、成本和性能之间进行优化平衡。此控制器配有内部驱动器,能够驱动MOSFET,以满足100W要求。 典型应用包括消费类、计算、销售点 (PoS)、USB Type-C™ 和USB PD。特性
- USB PD控制器
- 以100%占空比工作
- 驱动四个外部NMOS开关
- I2C接口
- 开关频率范围:150kHz至1200kHz
- 转换过程中压摆率控制
- 过压和过流保护
- 优化效率和尺寸平衡
- 宽工作范围
- 工作电压范围:4.5V至28V
- 5mm x 5mm 32-QFN封装
应用
- 消费电子产品
- 计算
- POS机
- USB Type-C
- USB PD
- 桌面安装
- 集线器
- 扩展坞
- 汽车充电器
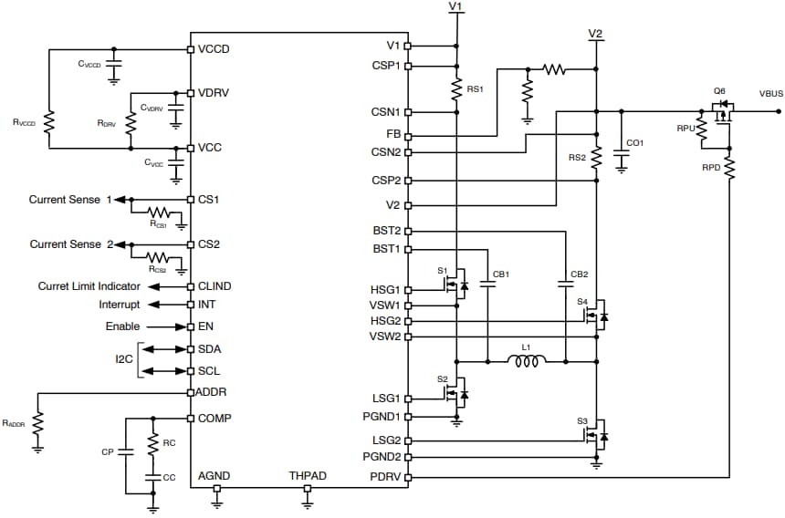
典型应用电路
发布日期: 2020-06-03
| 更新日期: 2024-05-28
