特性
- 工作输入电压范围:2.2V至5.5V
- 输出电压范围:0.8V至5V(可调)
- 静态电流:60A(典型值)
- 1A、VOUT=2.5V为200mV(典型值)
- VOUT精度:在整个负载/线路/温度范围内为±2.5%
- 搭配小型4.7μF陶瓷电容器时可稳定工作
- 极低噪声:15 VRMs/V(典型值,100Hz至100kHz)
- 过流和热关断保护
- 采用3mm x 3mm DFN8封装
- 器件温度1级:-40°C至125°C环境工作温度范围
- 符合AEC-Q100标准并具有PPAP功能
- 无铅、无卤/无BFR,符合RoHS指令
应用
- 电信基础设施
- 汽车信息娱乐系统
- 高速I/F (PLL/VCO)
典型应用电路图
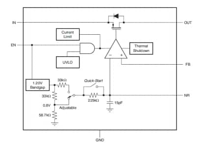
内部框图
发布日期: 2019-07-16
| 更新日期: 2024-02-06

