特性
- 全功能LIN收发器
- 总线电压:42V
- 传输速率:1kbps至20kbps
- TxD超时功能
- 综合坡度控制
- 保护
- 热关机
- 欠压保护
- 总线引脚在汽车环境中具有瞬态保护功能
- 模式
- 正常模式:启用LIN收发器,可以通过总线通信
- 睡眠模式:禁用LIN收发器,并将VBB 消耗降至最低
- 待机模式:LIN总线上唤醒事件后进入过渡模式
- 与 NCV7321 收发器引脚兼容的子集
- 兼容K线
- 符合AEC-Q100标准并具有PPAP功能
其他资源
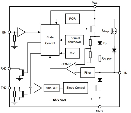
框图
应用电路图
发布日期: 2020-06-08
| 更新日期: 2024-05-23

