特性
- 符合FlexRay电气物理层规范修订版3.0.1标准。
- 在正常功率模式下,与FlexRay发送器和接收器的通信最高可达10Mbit/s
- 60ns位时间支持
- FlexRay用于远程唤醒检测的低功耗模式接收器
- 全频率范围内出色的电磁感应强度(EMS)水平
- 超低电磁辐射 (EME)
- 总线引脚针对>10kV系统ESD脉冲提供保护
- 符合AEC-Q100标准并具有PPAP功能
- 在电源缺失或没有电源条件下的安全行为
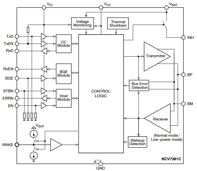
- 用于协议控制器和主机的接口引脚(TxD、RxD、TxEN、RxEN、STBN、BGE、EN和ERRN)
- INH输出,用于控制外部稳压器
- 本地唤醒引脚WAKE
- TxEN超时
- BGE反馈
框图
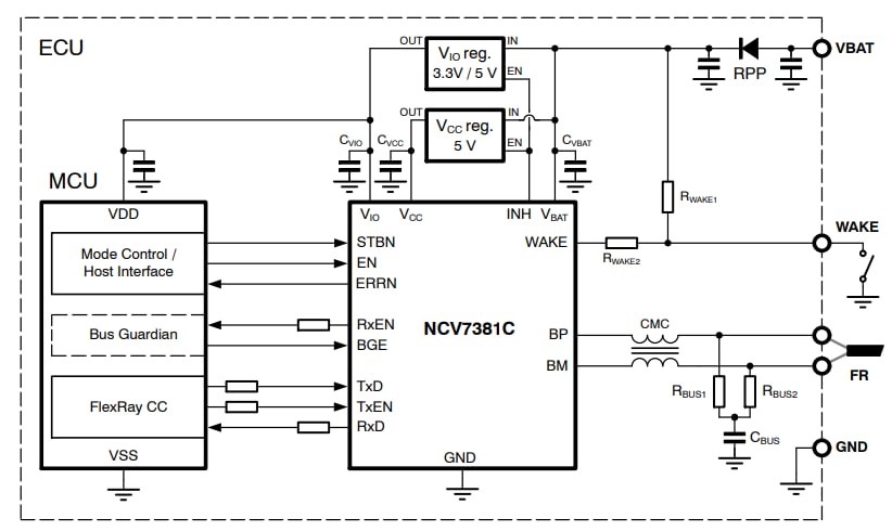
应用示意图
发布日期: 2020-12-15
| 更新日期: 2024-05-21

